有调评测君
真·钞票粉碎机
科学实验,真人盲评。坚持中立评测,拒绝商家红包。
早在2017年,有调就做过卫生巾评测。但5年过去了,市场也有了新变化。
各大厂商是否有了让人眼前一亮的新品?新兴的国货品牌是真正的国货之光吗?曾经的有调之选是否能延续top地位?我们很想知道。
关于「有调评测」
我们提供“实验室级”的课题研究和对比评测,结合真人盲评体验,防止因为盲目跟风导致的荷包日渐消瘦,尤其适合“不会买症候群”和“不花钱会死星人”观看。
每次买东西前,先来「有调评测」涨姿势啦!
简单地讲,我们是一群认真对待生活的人,以科学评测为手段,结合真人试用体验,从琳琅满目的商品中挑出最适合你我TA购买的那一款。
郑重声明:有调评测的所有大规模、多产品对比评测报告,都为独立制作,没有与任何品牌、商家合作,致力于客观、中立地解决大家买买买路上的困惑。
没有月经羞耻的分割线
目录
一. 卫生巾那些事儿
卫生巾的结构和作用
月经真的会传染吗?
一些希望男性朋友知道的
二. 评测选品
三. 评测维度&方法
第一轮 - 淘汰测试
第二轮 - 计分项测试
第二轮 - 不计分项测试
真人试用
四. 评测结果
第一轮测试结果表
第二轮测试结果表
真人测试结果表
综合评分结果表
五. 购买指导
普通日用 225~250mm(5款)
量大日用 270~300mm(5款)
普通夜用 320~360mm(3款)
超长夜用 400~425mm(3款)
结语
面层直接接触皮肤,能够促进经血吸收并向下一层导流。
吸收芯决定卫生巾的吸收量, 一般由掺有高分子吸水剂的毛绒浆组成,用于储存从面层导流下来的经血,并防止经血外溢。
不少人发现,在一起共同生活的女性,生理周期会逐渐靠近。这种月经同步的“传染”现象,其实早在1971年就被研究过,被称为麦克林托克效应(McClintock effect)。
简单来说,就是女性汗腺分泌的某种信息素被他人接收到时,就会影响其内分泌系统,从而改变经期的频率和长短。
人体还真是神奇啊~
女性为了“姨妈”承受了多少?
△ 图片来自CBND《2021中国女性健康白皮书》
△ 图片来自CBND《2021中国女性健康白皮书》
生理期,男性能为女性做点什么?
以及更重要的——主动询问关心,例如:你感觉如何?是否需要休息?等等,这些能让女性感受到关注和爱,是物品所不能比拟的。
本次评测,我们根据平台销量、口碑等多维度考量,并结合有调往期卫生巾评测报告,挑选出共33个品牌120款卫生巾。
△ 摄影小哥哥说这辈子没见过这么多卫生巾
这些选品,包含了从长度上225~420mm;材质上纯棉非纯棉的;品牌上知名小众的;单片价格从¥0.4到¥5.5的;另外还有一些功能型的卫生巾,如可加热的、可伸缩的,应有尽有。
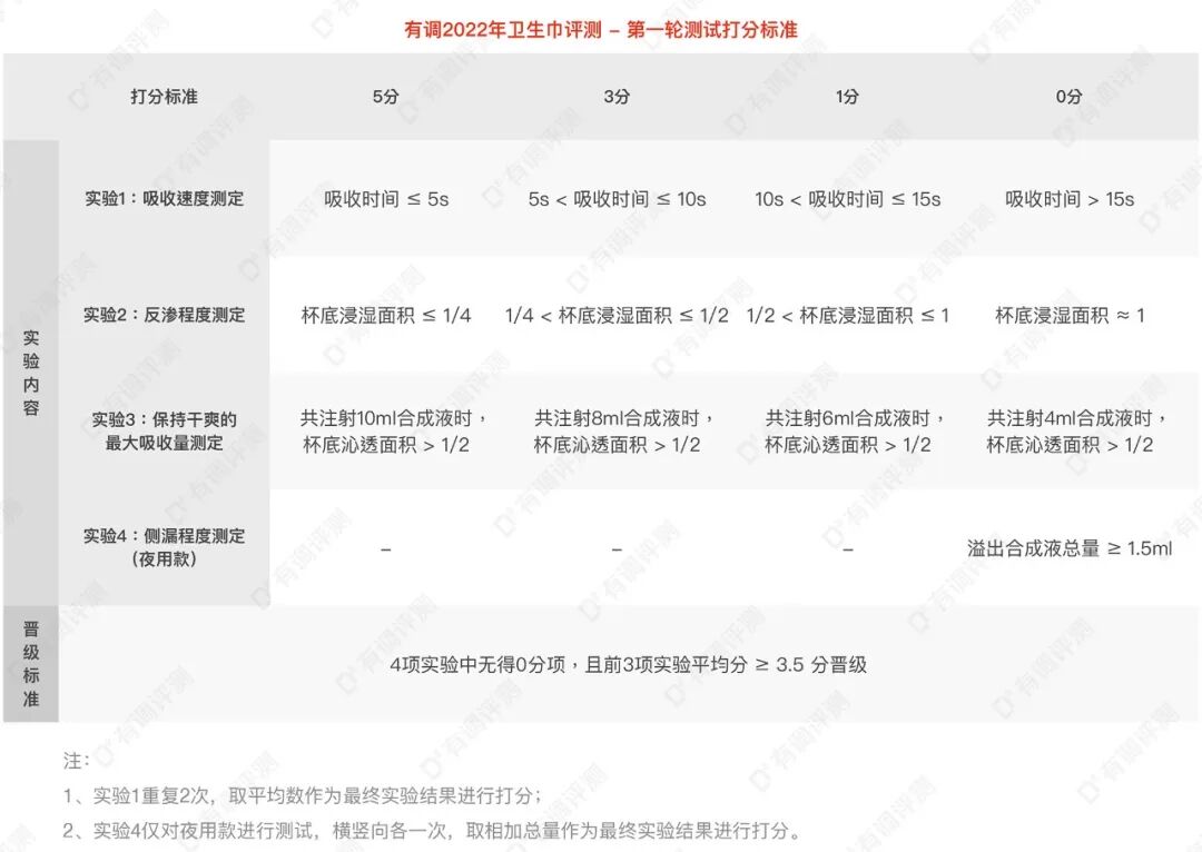
除此之外,卫生巾的吸收量能否满足使用需求、使用时月经会不会“跑出去”,也是我们在挑选卫生巾时常考虑的要点。
实验材料
这次我们依旧使用了国标(GB/T 8939-2018)中,用于专业测试渗透性能的标准合成试液模拟实际经血。
至于为什么不能用纯水来代替,评测员小姐姐已经踩过坑了,两种材料的表现差的真的不是一星半点啊!
同一片卫生巾,纯水已经完全被吸收的情况下,合成液还有一大半留在表层。
实验用量
一位成年女性月经量约为30~50ml/月,根据经期天数、更换频率计算,单片卫生巾分两次加入2ml(共4ml)的合成液,观察其吸收速度是否因已吸收量产生差异性变化。
吸收速度
反渗速度
△ 反渗实验
△ 侧漏实验(横)
第一轮测试打分标准
02 第二轮测试
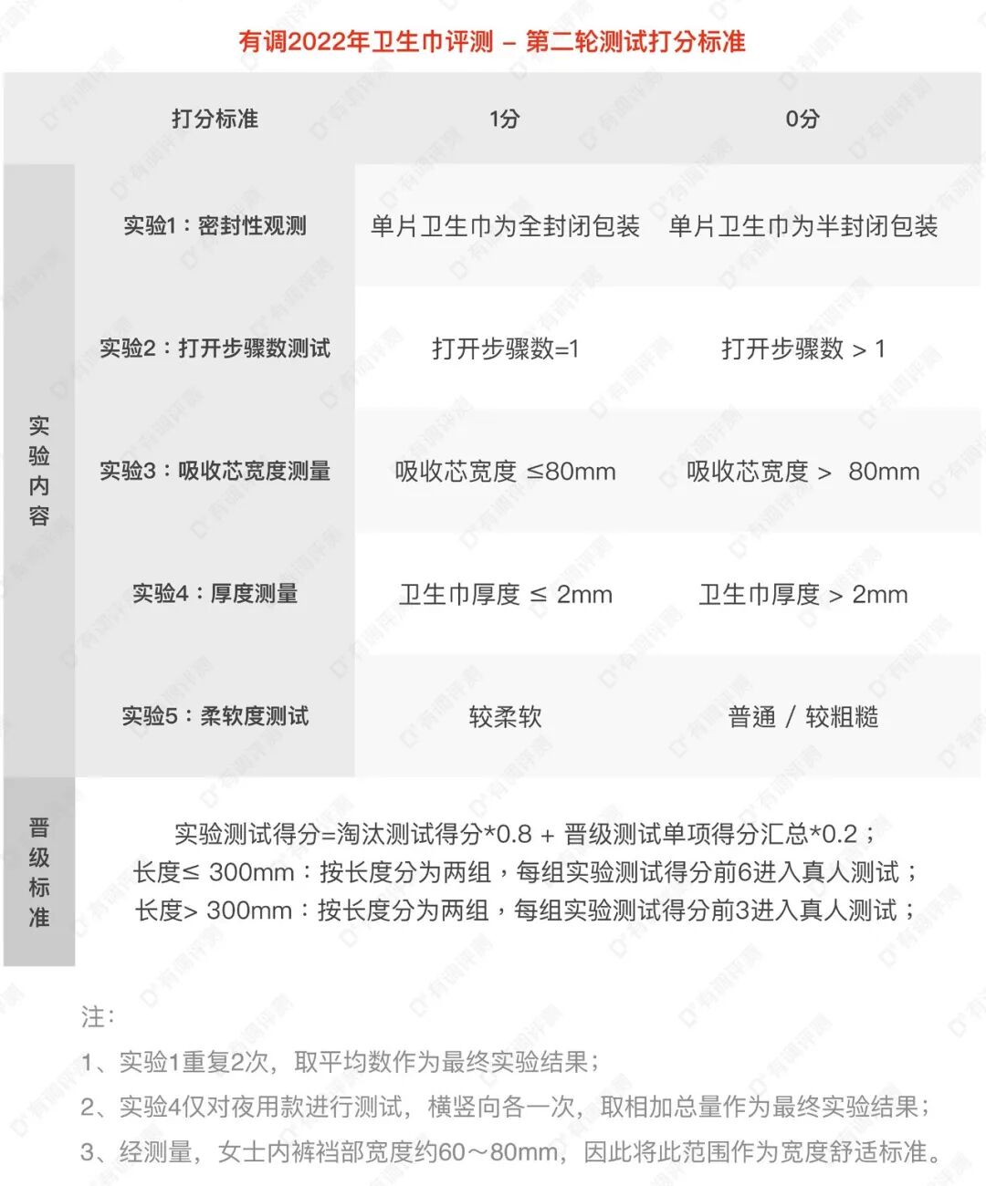
△ 厚度测量
粘着度
将卫生巾粘贴在内裤上,疯狂甩动20次,观测是否出现脱落、移位情况。
密封性
△ 不完全密封
打开步骤数
打开单片卫生巾,记录完全拆开的步骤数,判断使用是否足够便捷。
△ 撕开便捷
荧光剂
△ 荧光剂检测
第二次测试采取得分制。单项表现优秀则加分,总分越高则体验感越好。
测试员信息
真人测试打分标准
01 第一轮测试结果表
△ 点击放大或上下滑动,查看更多
比较令人意外的是,液体卫生巾虽然反渗、吸收量指标表现优秀,但吸收速度较差,对于量大的小姐姐会增加侧漏风险。
02 第二轮测试结果表
△ 点击放大或上下滑动,查看更多
有调之选(1款)
花王乐而雅 F透气棉柔超丝薄
橘子:还是比较轻薄的,吸收也不错,比正常的要宽一丢丢,但有安全感的同时也会有摩擦感。侧边很有安全感,撕开很顺滑。
花王乐而雅 F透气棉柔超丝薄 囤货装
https://m.tb.cn/h.UV91s64
便携之选(1款)
苏菲口袋魔法 S可伸缩
镜子:包装蛮可爱的,非常小巧便携。整体表现也不错,表层柔软且吸收速度快;但是打开比较麻烦,广告宣传的可伸缩、适合运动等卖点实在是没有感受出来。
瞬吸之选(1款)
花王乐而雅 F透气棉柔纤巧
阿盐:感觉比其他款卫生巾更宽一些,不会有侧漏的风险;容易撕开,一步到位。
花王乐而雅 F透气棉柔超纤巧
https://m.tb.cn/h.Ue9lXaU
花王乐而雅 F透气棉柔超纤巧 囤货装
https://m.tb.cn/h.UekwJOu
轻薄之选(1款)
护舒宝未来感 极护液体卫生巾
renee:薄度较薄不会闷皮肤;打开方便,贴合度高不会移位;渗透性超强,姨妈巾表面干燥不结块,内里吸收量超强。
护舒宝未来感 极护液体卫生巾
https://m.tb.cn/h.Ue9kcwE
护舒宝未来感 极护液体卫生巾 囤货装
https://m.tb.cn/h.Uekwe6r
可以一试(1款)
护舒宝 金奢纯棉系列
齐齐:纯棉表层非常舒服,很亲肤,贴合度好,不闷热,但是遇到宽一点的内裤可能不太好贴两侧护翼。
护舒宝 金奢纯棉系列
https://m.tb.cn/h.U3nMgZR
有调之选(1款)
苏菲 温柔肌极薄
renee:渗透强、厚度薄、长度适合量少兼日夜用,很方便;无异味且柔软性较好,价格也不错适合学生党。
性价比之选(1款)
舒莱 透气派超越经典系列
敏感之选(1款)
护舒宝 敏感肌系列液体卫生巾
可以一试(2款)
苏菲 超熟睡棉柔感纤巧
护舒宝 纯棉加加
护舒宝 纯棉加加
https://m.tb.cn/h.UVQhPW2
有调之选(1款)
高洁丝 放肆睡
高洁丝 放肆睡
https://m.tb.cn/h.UekT0wc
性价比之选(1款)
555 云柔贴身
555 云柔贴身(暂时下架)
https://m.tb.cn/h.Ue9lw5H
可以一试(1款)
花王 乐而雅宠爱肌丝薄
有调之选(1款)
花王乐而雅 F透气棉柔纤巧
性价比之选(1款)
花王乐而雅 超瞬吸纤巧立围
花王乐而雅 超瞬吸纤巧立围 囤货装
https://m.tb.cn/h.U3npRU2
可以一试(1款)
贵艾朗(原贵爱娘) 舒柔安睡系列
本次卫生巾评测就到这里了,这一次足足花了2个月,耗费了800多片卫生巾,希望小姐姐们都找到了合适自己的那一款。另外,其他经期用品有调也做了评测,包括安心裤、经期内裤、棉条,传送门戳下方小程序。
接下来是福利时间~~~
截止到2022年10月21日周五中午12:00,评论区点赞前6名的调友可以获得有调寄出的卫生巾福袋一份!
获奖名单将于2022年10月21日下午17:00前在调友群中公布,还没入群的小伙伴快戳下方二维码入群吧~
加入群聊
长按识别右侧二维码
添加「雪姨」
我们等你
还想看有调评测什么,也欢迎评论区大声喊出来!下期“有调评测”见~
有调评测君
真·钞票粉碎机
科学实验,真人盲评。坚持中立评测,拒绝商家红包。
END
加入群聊
长按识别右侧二维码
添加「雪姨」
我们等你
O ◡ O