作者:王华君、李锋
来源:浙商机械军工团队报告
摘要
核心观点: 到2024年国内消防报警市场560亿元,智能疏散系统CAGR为18% 预计到2024年国内消防报警民用市场、工业市场和智能疏散系统市场规模分别为300/135/128亿元,CAGR分别为6%/18%/4%。2019年公司民用市场、工业市场和智能疏散系统收入占比分别为95%/3%/2%。2019年公司收入增长28%,其中智能疏散系统增长约90%,工业市场(主要是气体检测监控系统)收入增长39%,二者将成为公司未来新的增长点。 过去五年公司收入和净利润CAGR为23%/18%,毛利率约为40% 2019年公司超越美国海湾安全成为国内消防报警龙头,市占率从2016年6%提升至2019年8%。过去五年收入和净利润的CAGR为23%和18%,毛利率维持在40%左右。2019年ROE为17%。 市场份额加速向龙头集中,公司市占率2024年有望提升至15% 消防报警行业市场份额正在加速向龙头集中。(1)随着应急管理部成立和消防执法改革持续推进,行业市场化程度提高;(2)政府先后出台相关利好政策,促使火灾报警控制器、住宅火灾报警和智能疏散系统等强制和更新需求得到释放;(3)无线通讯、物联网和智慧消防的新技术的普遍应用,使得龙头企业在新产品研发的优势更加明显。参考美国市场CR3为30%,其中Carrier市占率最大,达到14%,而国内市场CR3为18%,青鸟消防市占率最高,也仅为8%。我们预计公司2022年市占率可提升至12%,2024年市占率达到15%。 公司在产品线宽度、品牌首选度、渠道覆盖面和自主芯片方面优势明显 (1)公司火灾报警全链条覆盖,具备提供“一站式”服务能力,并能通过产品组合制定多样化的价格策略;(2)品牌知名度高,房地产商合作排名第一,2020年首选率达到21%;(3)国内有64家一级经销商,与经销商合作皆为独家代理,同时拥有100多人的直销团队,覆盖民用和工业领域;(4)自主研发火灾报警专用芯片——“朱鹮”,降低成本的同时提高产品性能,从容应对价格竞争。 盈利预测:预计2020~2022年公司净利润为4.3/5.2/6.6亿元,同比增长17%/22%/26%,PE为21/17/13倍。看好公司在民用市场市占率持续提升和工业市场进口替代的实力。公司未来3年业绩确定性较高,我们给予其2021年25倍左右PE,6-12月目标市值为130 亿元。首次覆盖,给予“买入”评级。 风险提示:1)行业竞争加剧导致毛利率下滑;2)应收款项较高可能引发坏账 |
投资案件
盈利预测、估值与目标价、评级 预计2020~2022年公司净利润为4.3/5.2/6.6亿元,同比增长17%/22%/26%,PE为21/17/13倍。 我们看好公司具备在民用消防报警市占率持续提升和工业消防报警市场进口替代的实力。公司未来3年业绩确定性较高,我们给予公司2021年25倍左右PE,6-12月目标市值为130 亿元。首次覆盖,给予“买入” 评级。 关键假设 1)到2024年国内民用火灾报警市场规模(不含智能疏散系统)约为300亿,2020~2024年CAGR约为6%; 2)到2024年智能疏散系统市场规模可达135亿元,2020-2024年CAGR为18%; 3)公司在国内民用火灾报警市场的市占率从2019年约8%提升至2022年12%,预计到2024年公司市占率可以提升至15%左右。 我们与市场的观点的差异 1)市场对公司市占率能否顺利从8%提升至15%存在质疑。我们认为: 从行业层面看,消防报警行业市场份额向龙头集中的趋势在加速。随着行业市场化程度提高、政府政策支持和无线通讯、物联网和智慧消防的新技术的普遍应用。龙头公司综合优势明显,将率先受益于行业集中度提升; 从公司层面看,青鸟在产品线、品牌首选度、渠道和自主芯片技术方面优势明显,具备提升市场份额的基础。(1)青鸟火灾报警全链条覆盖,具备提供“一站式”服务能力;(2)品牌知名度高,房地产商合作排名第一,首选率达到21%;(3)渠道健全,目前在国内有64家一级经销商,与经销商合作皆为独家代理,同时拥有100多人的直销团队;(4)自主研发火灾报警专用芯片——“朱鹮”,降低成本的同时提高产品性能。 2)市场认为公司在市占率提升过程中价格下降会导致毛利率不断下滑。我们认为公司有能力将毛利率保持在合理水平。(1)随着市占率提升和销售规模扩大,公司在原材料采购、固定资产折旧、期间费用等方面的规模效应会对冲因价格下滑导致的毛利率下降;(2)公司产品线丰富,可以通过不同产品组合个性化制定价格策略,从而使得公司总体价格水平控制在可预期的范围内;(3)自主研发火灾报警专用芯片——朱鹮,能够有效降低芯片采购成本和整体系统成本。2020年上半年公司毛利率在营收下降9%的情况下仍然提高了3.4pct达到42.9%。 股价上涨的催化因素 1)公司市占率提升幅度超预期 2)国家出台有利于消防报警行业发展的政策 3)工业消防报警推出新产品并实现批量销售 投资风险 1)行业竞争加剧使得产品价格下降从而导致毛利率下滑超预期 2)房地产企业融资收紧导致回款周期拉长可能引发坏账准备增加 |
正文
青鸟消防成立于2001年6月。最初专注于消防报警监控系统产品,随后通过外延并购进入气体灭火、气体检测、电气火灾监控、防火门监控、消防设备电源监控等相关领域。目前已形成以消防报警监控系统为主,自动气体灭火、气体检测与电气火灾监控系统和其他类消防产品等新业务格局。
青鸟消防的第一大股东为北大青鸟环宇科技股份有限公司,目前公司没有实际控制人。第二大股东为董事长蔡为民,目前持股比例约为14%,第三大股东为公司发起人之一陈文佳,持股比例为10%。前十大股东目前合计持股占比70%。
2020年3月推出股权激励计划,包括股票期权激励和限制性股票激励计划两部分。公司通过定向增发A股的方式,向高管、重要管理人员以及核心技术人员授予股票和期权。限制性股票激励:公司拟向激励对象授予776.25万股限制性股票,其中首次授予621.00万股,预留155.25万股。首次授予的限制性股票的授予价格为12.62元/股;股票期权激励:公司拟向激励对象授予585.625万份股票期权,其中首次授予468.500万份,预留117.125万份。首次授予股票期权行权价格为18.93元/股。业绩考核要求为:以2018 年营业收入为基数,2020、2021、2022年营业收入增长率不低于45%、70%、105%。或以2018年净利润为基数,2020、2021、2022年净利润增长率不低于6.6%、10.3%、14.7%。
过去五年收入和净利润的CAGR分别为23%和18%。营业收入由2014年的8.01亿上升到2019年的22.71元,年均复合增长率达到23.2%。净利润由2014年的1.51亿增加到2019年的3.52亿,年均复合增长率为18.4%。
火灾自动报警及控制系统营收占比最大,达到72%。但随着消防安全系统产品多元化发展战略推进,其比重已从2014年的86%下滑到2019年的72%。
分品类来看,火灾自动报警及联动控制系统、消防自动灭火系统和智能疏散与防火门监控系统2019年营收占比分别为72%、10%以及8%,合计占比89%。其中智能疏散系统与防火门监控系统在营收中的占比迅速提升,占比由2017年的3%上升到8%,CAGR为107%。火灾自动报警及联动控制系统和消防自动灭火系统2014-2019年CAGR分别为18%和32 %。
未来业务布局聚焦“新产品+新路径+新场景”:1)新产品重点发展智能疏散与防火门监控系统,受国家强制规范要求影响,疏散系统业务未来孕育着数百亿的市场空间,公司在疏散系统产品的业务占比也逐年提高,营收两年的复合增速超过100%;2)新路径努力实现现有产品向智慧消防的产品升级;3)新场景主要在开拓工业场景及家用场景。工业领域是公司正全力准备进入的应用场景,有着百亿左右市场空间,消防产品被广泛用于化工、石化、机械等领域;家用场景同样充满潜力,国内家用消防产品的渗透率很低,远低于美国90%以上的水平。
公司目前经销为主、直销为辅。在国内有60余家一级经销商,可以覆盖全国除西藏地区外的绝大部分地区;同时在加拿大、美国、西班牙设有子公司,用以拓展海外市场。2019年经销实现营收占比为73%,直销模式营收占比为27%。经销模式下的营收占比维持在70%以上,公司直销模式营收占比小幅上升。2019年前五大直销客户累积营收1999万,仅占同期直销收入的5%
2014年~2019年公司毛利率和净利率的中枢基本维持在40%和20%左右。2019年整体毛利率为39.56%,之前连续多年维持在40%以上。19年整体毛利率下滑,主要是公司希望通过一定的降价策略来提升市场份额,而主动做出的战略调整。2019年公司净利率为15.5%,主要受毛利率下滑及销售、管理费用提升的影响。除去2019年公司净利率常年维持在20%左右的水准。
分产品来看,除去其他业务2019年毛利率前三的产品为气体检测系统、电气火灾监控系统和电源监控系统,毛利率分别为51.3%、44.4%和44.0%。自动灭火系统和智能疏散与防火门监控系统毛利率较低,分别为23.1%和34.9%。核心产品火灾自动报警及联动控制系统产品毛利率为42.3%。
2019年ROE为17.2%,相比2018年有一定幅度的下滑,但仍然维持在较高水平。19年ROE下降主要是受到公司当年IPO募集资金影响,总资产和归母权益上升,导致资产周转率及权益乘数有一定幅度的下降。
2015~2019年公司销售净利率和资产周转率的下降对ROE的下降影响最大。公司销售净利率的下降主要是因为公司采取降价扩张的战略主动向下调整产品价格导致毛利率下滑以及期间费用率上升;总资产周转率的下降主要是因为应收账款周转率的下降,公司应收账款周转天数从2015年74天上升至2019年的117天。
高应收是行业共性,公司应收账款控制好于可比公司。由于终端客户是房地产商,产业链整体回款周期较长,高应收账款是行业共性。公司历史平均应收款项的营收占比为36%,高于翼捷股份(翼捷股份下游主要为工业用户,议价权更高,收款政策更严格)的32%,但远低于业务结构最为相似的三江电子66%的水平。
2019年国内民用火灾报警产品市场规模225亿,其中消防联动控制系统和火灾探测器占比最大,二者合计占比超过70%。根据慧聪消防网数据,2016年我国消防市场总体规模超过5000亿,其中火灾报警占比3.2%,市场规模超过160亿元,到2019年火灾报警行业CAGR为12%,则到2019年我国火灾报警市场规模225亿元。根据慧聪消防网对300多家公司调研数据显示,火灾报警产品中消防联动控制系统占比最大,达到36.9%,其次为火灾探测器,销售占比达34.1%,二者合计占比超过70%。
下游行业增速中枢不断下移,传统火灾报警行业进入中低速发展阶段。民用火灾报警产品的主要下游是房地产业和教育、卫生、文体以及政府等公共设施领域。消防产品的安装一般处于工程后期,与房地产竣工面积同步。从工程造价的角度来看,火灾报警系统一般属于电气系统中的弱电系统,因此火灾报警产品的销售直接受房地产和教育、卫生、文体以及政府等公共设施领域建安支出的影响。房地产销售面积、新开工面积变化领先竣工面积的变化,因而对火灾报警产品的销售有一定预测作用。
预计2020年国内民用火灾报警市场规模约为230亿元,同比增长2%左右;到2024年国内民用火灾报警市场规模约为300亿,未来5年CAGR约为6%。具体测算思路:火灾报警产品市场规模=(房地产建安支出+教育、卫生、文体和政府等公共设施建安支出)*消防投入占下游建安支出的比例*火灾报警产品占消防投入比例。
关键假设:
1)2020~2024年房地产建安支出增速分别为0%/4%/3%/2%/2%;其中住宅和办公楼、商业营业用房的建安支出占比为7:3;
2)2020~2024年教育、卫生、文体和政府等公共设施建安支出增速分别为0.8%/5.5%/5.9%/5.8%/6.1%;
3)根据《建筑设计防火规范GB 50016-2014》规定及其他相关设计规定与行业经验,在住宅建筑方面消防投入约占建筑安装总投资的5%,在办公与商业建筑方面消防投入约占建筑安装总投资的8%-10%,而教育、卫生、文体以及政府等公共设施领域的消防投入占比与办公和商业建筑消防投入占比一致(实际预测时为保守起见均以消防投入占比8%为办公、商业建筑和教育、卫生、文体以及政府等公共设施领域消防投入占比的预测值);
4)参考慧聪消防网的数据,假定火灾报警产品占消防投入的比例为3.2%
根据以上假设,我们测算2020~2024年国内民用火灾报警产品的市场规模分别为280/293/304/313/323亿元。以上市场规模的测算仅为理论上推导的数值。通过把历史的理论值和慧聪消防网调研数据对比,我们发现2016~2019年慧聪消防网的市场规模占理论值的比例分别为62%/68%/77%/80%。我们认为理论值与调研数据的差异主要原因有二:(1)通过样本数据推断的合理误差;(2)实际工程建设中消防投入比例不到位,但是随着近年来对政府对消防投入的重视程度不断提高,因重视程度不够带来误差会逐年减少。为了更接近真实的市场情况,我们把慧聪消防网的市场规模占理论值的比例设置为一个调整系数,并且预计未来调整系数不断接近1,即意味着随着政府对消防投入的重视程度越来越高,实际的市场规模将逐步接近于理论预测值。预计2020~2024年调整系数分别为82%/84%87%/89%/91%,对应火灾报警产品市场规模为230/247/263/279/296亿元,增速分别为2%/7%/7%/6%/6%,五年市场规模的CAGR约为6%。
智能疏散系统主要由设置在消防控制中心的应急照明电源、智能控制器和应急照明灯具(包括应急灯和疏散标志)三大部分组成。其中应急照明灯价值占比70%左右。智能疏散系统主要用于大型购物中心、会议中心、博物馆、医院以及高层和超高层建筑等。
政策要求强制安装,智能疏散系统迎来爆发式增长。2018年住建部发布新版《消防应急照明和疏散指示系统技术标准》,要求设置消防控制室的场所应安装集中控制型应急疏散系统,该政策的出台意味着在设置消防控制室的场所将强制安装应急疏散系统。我们预计应急疏散系统将在未来3年迎来爆发式增长。以青鸟消防为例,2019年智能疏散系统收入同比增长100%,2020年上半年同比增长140%,预计全年增长120%~150%。
预计2020年智能疏散系统市场空间70亿元,到2024年智能疏散系统市场空间可达135亿元,未来五年CAGR为18%。智能疏散系统中,应急灯价值占比70%左右。根据中研普华产业研究院的数据,2015年到2018年我国应急灯市场规模从28亿元增长至36亿元,三年CAGR为9%。预计随着2018年《消防应急照明和疏散指示系统技术标准》的出台,设置消防控制室的场所将强制安装应急疏散系统,应急疏散市场将迎来爆发式增长,作为应急疏散系统的核心组成,应急灯市场也将迎来快速增长。我们预计2019~2024年应急灯市场增速分别为15%/10%/20%/15%/12%/10%,对应应急灯市场规模分别为42/50/62/75/86/95亿元。按照应急灯占应急疏散系统70%价值量测算,则对应的应急疏散市场空间为59/71/89107/123/135亿元,未来五年CAGR为18%。
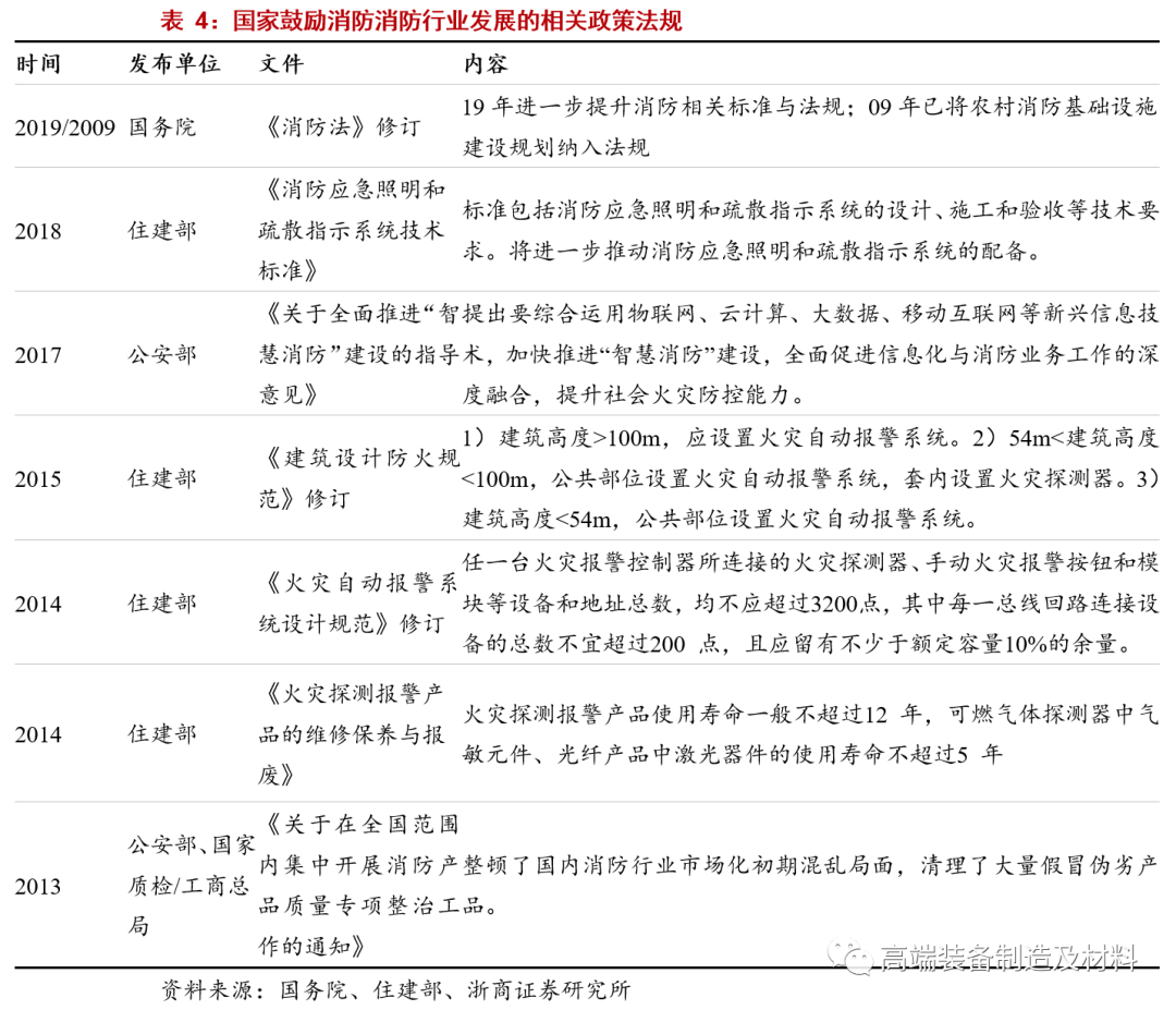
国家应急管理部成立,消防管理体制更加明确。2018年3 月应急管理部成立,将之前国家安全生产监督管理总局等10个部门,5 支应急救援队伍的职责进行整合,方便消防安全领域的统一协调管理;消防执法改革持续推进,市场化程度不断提升。2019年国务院印发的《关于深化消防执法改革的意见》,要求消防执法改革要坚持简政放权、便民利企。取消和精简3项消防审批:1)是取消消防技术服务机构资质许可/消防设施维护保养检测/消防安全评估机构资质许可制度。2)简化公众聚集场所投入使用、营业前消防安全检查,实行告知承诺管理。3)放宽消防产品市场准入限制,将强制性产品认证目录中的13类消防产品调整出目录,改为自愿性认证。
国家政策鼓励,强制性需求释放。1)2014年新修订并实施的《火灾自动报警系统设计规范》中,新增住宅建筑火灾自动报警系统的具体设计要求:明确要求任一台火灾报警控制器所连接的设备和地址总数均不应超过3200点,其中每一总线回路连接设备的总数不宜超过200点,且应留有不少于额定容量10%的余量。该标准的实施将促进民用建筑火灾自动报警控制器的需求的释放;2)2015年新修订实施的《建筑设计防火规范》完善了住宅建筑的防火要求,新增了住宅建筑内根据不同建筑高度的火灾报警系统的设置要求,大大拓展了火灾自动报警系统在住宅建筑领域的应用范围;3)住建部2018年发布的新版《消防应急照明和疏散指示系统技术标准》中,明确要求对于设置消防控制室的场所,应安装集中控制型应急疏散系统。该标准将推动智能疏散系统市场进一步的发展。
产品换代周期明确,更新需求逐步释放。2014年正式实施的《火灾探测报警产品的维修保养与报废》对火灾探测报警产品的维护保养和报废条件进行了规定,明确规定火灾探测报警产品使用寿命一般不超过12年,可燃气体探测器中气敏元件、光纤产品中激光器件的使用寿命不超过5年。
新技术不断应用,打造“智慧化+物联网”平台。1)公司积极开展Lora和NB-IoT等新兴无线通讯技术在消防领域的应用研究,推出无线广域相关的智慧探测、报警系列产品。目前代表性的落地项目有美团外卖全国站点智慧消防项目、北京市朝阳区独立烟感报警装置推广安装项目等;2)不断向安防、物联网等相关领域积极延展,充分利用AI、大数据、云计算等技术,进一步提升产品的性能、兼容性、智能化、适用场景等,实现“消防安全+物联网”的全球化目标;3)集中力量开展符合美国UL/欧洲EN标准的火灾报警产品研发,目前已获得20余种产品的UL证书,和11款产品的欧洲CE证书。开发符合国外标准的产品有助于公司打入地铁、高档酒店等高端火灾报警应用场景和海外市场,进一步拉开与同行间的距离。
智慧消防政策鼓励,公司相关技术领先。2017年公安部发布《关于全面推进“智慧消防”建设的指导意见》,提出要综合运用物联网、云计算、大数据、移动互联网等新兴信息技术,加快推进“智慧消防”建设,提升社会火灾防控能力。公司在智慧消防领域技术领先,目前已打造“青鸟智慧消防平台”,并不断促进消防、安防、物联网的一体化渗透。公司针对智慧城市防火安全管理的需求,正着力开发跨区域的集消防、安防、监控与智能识别于一体的智能消防物联远程监控系统。
全球火灾报警探测市场规模390亿美元,未来5年CAGR为8%。根据Report Linker数据,2020年全球火灾防护市场的整体规模在677亿美元左右(约4700亿人民币),预计到2025年全球火灾市场的规模达到950亿美元五年CAGR为7%。根据KBV Research的数据,2020年全球火灾报警探测的市场为390亿美元(约2700亿人民币),预计未来5年复合增速8%,2025年达到570亿美元的规模。
美国最大的三家消防产品的提供商Carrier、JohnsonControl、Honeywell的CR3约为30%。根据Report Linker的数据,我们估算美国火灾防护市场规模约220亿美元。
1)Carrier为原UTC楼宇设备业务拆分出来重新上市的公司,2019年全球营收187亿美金。其主营业务可以分为三类:楼宇内的暖通空调(HVAC)、冷气设备和火灾安全产品。我们测算Carrier在美国的消防安全产品营收为30亿美金;
2)JohnsonControl是另一家美国知名的楼宇设备提供商,其消防安全相关产品主要为原Tyco的相关业务(2016年和Johnson Control合并)。根据Johnson Control 2019年披露的年报显示,其全球总营收为240亿美元,美国的地区的营收为90亿美元。我们测算其美国消防安全产品的营收为27亿美金;
3)霍尼韦尔(Honeywell)是全球500强的高科技企业。霍尼韦尔与消防产品相关的主营业务有两块:第一块是楼宇设备业务,第二块是其独特的安全和防护解决方案业务。两块业务2019年的营收分别为57亿和61亿美元。我们测算霍尼韦尔在美国的消防安全产品营收大致为14亿美金。
根据我们测算得出Carrier、JohnsonControl、Honeywell三家合计在美国本土的消防安全产品2019年营收合计为71亿美金左右,三家市占率在全美占比30%以上。其中Carrier市占率最大,达到14%。
国内消防报警CR3约为18%,与美国相比市场集中度提升空间还很大。国内从事火灾报警的公司主要有青鸟消防、海湾安全、三江电子、营口新山鹰和金盾电子,2019年营业收入分别为22.7亿元、20.0亿元、9.4亿元、1.7亿元和1.6亿元。国内市场份额也主要集中在前三家,CR3为18%。其中青鸟消防市占率最高,约为8%。从CR3集中度或龙头企业市占率来看,国内消防市场的集中度提升空间还很大。
火灾报警消防全链条覆盖,提供一站式服务。火灾自动报警及联动控制系统是公司产品系统的核心,也是智能楼宇弱电监控系统的核心,具有强制安装性。在此基础上,公司产品逐渐延伸至火灾防与消的各细分领域,覆盖了火灾报警消防的全链条:早期预警(电气火灾监控系统、可燃气体检测监控系统)→报警(火灾自动报警及联动控制系统)→防火(防火门监控系统和余压监控系统)→疏散逃生(智能疏散指示系统)→灭火(自动灭火系统及便携式灭火产品),监控所有消防设备电源可正常供电使用的消防设备电源监控系统和工业领域使用的有毒有害气体检测系统等。并由上述产品共同构成消防物联网平台——“青鸟智慧消防平台”,形成了“一站式”服务的闭环。
积极打造“青鸟智慧消防平台”,实现各系统联动运转。青鸟智慧消防平台利用物联网技术,采用专用网络、宽带网络、LoRaWan/NB-IoT无线网络以及GPRS/4G移动数据网络等联网方式,将分散在各个建筑内部的消防报警系统、消防水系统等连成网络集中管理,实时监控消防设备运行状态。云平台整合了消防监测、火灾报警、值班查岗、客流监控、维修报修等功能,可为社会单位、监管部门、街道社区、监控中心、维保机构、小微场所等用户提供“一站式”智慧消防解决方案。
深耕消防报警市场20年,品牌知名度高。公司深耕消防报警市场逾20年,依托于产品的卓越质量及优质服务,已经在广大的客户群体中获得了较高的口碑和声誉。近年来公司连续获得“十大知名报警企业”、“全国消防设备行业用户放心十佳首选品牌”、“消防行业十大评选十大民族企业”等荣誉,并被中国消防协会评定为企业信用等级AAA级。2019年公司被中国质量检验协会评为“全国质量诚信标杆企业”、“全国消防报警行业质量领先品牌”。公司是中南海、北京奥运会、上海世博会、广州亚运会等重点项目的供应商。
与大型房企合作紧密,品牌首选度不断提升。公司产品主要面向以房地产为代表的民用建筑市场(房地产、卫生、文体以及政府等公共设施建筑领域),长期与万达、绿地、碧桂园、中南、旭辉等多家企业保持战略合作关系。公司在由中国房地产业协会、中国房地产测评中心发布的《中国房地产开发企业500强首选供应商服务商品牌测评研究报告》中的排名不断提升。2020年公司超越国际巨头UTC旗下子公司海湾消防,荣膺“消防设备类”榜首,品牌首选率为21%,成为房地产合作商首选率第一名。
公司销售渠道健全,全国布局。公司采用经销商为主、直销为辅的营销模式,经销销售收入占主营业务收入比例常年在75%以上。截至目前在国内有64家一级经销商,已基本建立起覆盖全国的营销网络,可以覆盖除西藏外的绝大部分地区。公司与经销商合作皆为独家代理模式,只能销售公司生产的产品,具有排他性。同时拥有100多人的直销团队,覆盖民用和工业领域,团队战力强劲。此外,公司在加拿大、美国、西班牙分别设有子公司,以拓展海外区域市场。
公司与经销商的互动良好,强激励、严考核,激励到位放量可期。公司通过优惠的销售结算方式、回款周期及销售返利等措施充分调动经销商积极性,并对优秀的经销商提供一定的信用额度支持其市场开拓。业绩管理考核方面,通过全年销售任务和全年区域目标两个指标对经销商业绩进行考核,同时公司还会定时对经销商的实施季度考核。以此根据市场变化积极调整营销策略,不断优化营销网络、完善售后服务体系,提升服务效率。
自主研发消防专用芯片——“朱鹮”。消防报警系统中芯片是很重要的部件,消防报警行业内绝大部分系统商都采用通用性MCU芯片,没有针对消防行业总线通讯需求进行定制,同质化严重,抗干扰能力弱且容易受制于人。公司2017年开始设计芯片,经过几次迭代,2019年公司自主研发的消防报警专用芯片“朱鹮”问世。
与通用MCU芯片相比,朱鹮芯片具有四大优势:1)针对总线通讯做了低功耗处理,将消防专有的通讯的内容集成,同时完成了降成本/器件数量的功能;2)高集成度IC,板上器件数量只有20来颗,与原先报警系统40~60个的器件数量相比,贴片效率提高了一倍;3)和通用芯片相比,回路带载能力是以前的1.5倍,通信的及时性和数据带宽大幅提升;4)抗电磁干扰能力提高(国标电磁干扰要求10V/m,朱鹮达到30V/m),误报率降低。在医院微波治疗仪等辐射场强的应用场景下,也不会受到特别大的干扰。
目前全新的二代总线系列产品已经带载“朱鹮”芯片。公司芯片原来通过外购通用芯片渠道。电子元器件在原材料中采购中占比68%左右,我们测算芯片在产品总成本的占比在8%~10%左右。预计自主芯片量产之后,芯片成本可以下降10~20%左右。此外,“朱鹮芯片”可以大幅提升线路的带载量,有助于产品整体系统成本的下降。
工业消防和民用消防没有本质区别,但是其复杂程度更高。工业消防除了配置民用消防设施之外,还需要根据区域的不同设置不同的保护设施和防火等级,配置不同的消防保护设备。比如重要的配电间、资料室等保护等级最高的区域要设置气体灭火系统进行保护,当发生火灾时可以通过自动喷放灭火气体进行快速灭火,同时还能保护重要设备不被火灾或者灭火用的水损害;工业上大量电缆聚集的电缆通道也容易发生火灾,一般使用感温电缆敷设在电缆上面,在电缆温度过高时报警,保证电缆安全
消防报警在工业领域的主要应用集中在石化、冶金、电力和通信设备等行业,其市场规模与下游行业的建安支出直接相关。根据行业经验,一般工业领域消防投入占行业建安支出的比例在3%左右,其中消防报警系统的投入约占消防投入的10%。据此测算,我们预计2020~2024年国内工业领域的消防报警产品市场规模分别为102/104/110/118/128亿元,同比增长-2.9%/2.6%/6.0%/7.2%/8.4%,五年CAGR为4%。
3.2. 工业消防报警目前以进口品牌为主,迎来国产替代时机
工业消防市场具有To B属性,进入门槛高、客户忠诚性强、市场规模大等特点。此前工业消防更多是国际著名企业霍尼韦尔、西门子等高端厂商的主战场。2020年是公司工业消防市场化元年,公司通过在民用市场多年的积累,已具备相关技术能力和不俗的产品储备。叠加自研“朱鹮”芯片带来的性能价格优势,随着工业消防市场体系销售队伍逐步建立,工业领域将会成为公司业务全新的增长点。
技术积累深厚,打入工业消防市场水到渠成。工业民用消防产品技术相通,公司以民用消防报警产品起家,经历逾20年的发展,已经具备了相当多的技术积累。目前集中力量进行工业火灾报警相关产品的研发和攻关,已陆续推出红外/紫外火焰探测器、感温电缆等高端工业消防报警产品,紫外火焰探测器已获得3C认证证书。其他产品如图像型探测器、热解粒子感烟探测器、吸入式空气采样探测器等也在大力研发之中,为未来进军工业消防领域并布局极早期火灾预警领域奠定基础。
2020年7月公司以自筹资金总计2400万欧元获得法国Finsecur公司52.65%的股权,并约定在六年内实现100%控股。Finsecur公司技术和专利优势明显,此次收购有利于公司学习海外先进技术,引入海外高端产品进入工业消防市场和高端产品市场。此外也有助于公司以法国为基点,想全欧洲进行市场扩张。
交叉销售配合激励倾斜,工业市场将快速起量。工业领域产品销售采用直销加经销的模式,以直销为主,经销为辅。针对工业市场特点,公司采用在现有经销网络上进行交叉销售的模式,现有渠道既涵盖经销商体系,也涵盖直销体系。整体以经销为主,同时在气体检测,电气火灾监测领域有100多人的直销团队长期覆盖。另有子品牌“久远”完全采用直销的销售手段,进行差异化营销。交叉灵活的销售体系辅以多品牌的销售战略,加上目前公司通过更加优惠的条件和返利政策激励经销商开拓工业消防市场,我们认为公司在工业消防领域的营收短期内将快速起量。
关键假设:
1)到2024年国内民用火灾报警市场规模(不含智能疏散系统)约为300亿,2020~2024年CAGR约为6%;
2)到2024年智能疏散系统市场规模可达135亿元,2020-2024年CAGR为18%;
3)公司在国内民用火灾报警市场的市占率从2019年约8%提升至2022 年12%,预计到2024年公司市占率可提升至15%左右。
具体业务拆分见表8。分业务看火灾自动报警及联动控制系统、电气火灾监控系统、气体检测监控系统等主要业务均保持稳定增长,毛利率随着规模效应和产品组合策略整体略有上升。智能疏散系统由于受政策刺激未来3年保持爆发式增长,毛利率也会随着销售规模扩大而逐年上升。
我们预计2020-2022 年公司营业收入为27/33/42 亿元,同比增长19%/24%/26%;净利润为4.3/5.2/6.6亿元,同比增长18%/22%/26%,PE 为21/17/13倍。
考虑到受益于市场集中度提高公司市占率加速提升,智能疏散系统和工业消防报警为公司带来新的利润增长点,我们给予公司2021年25倍PE,6-12月目标市值为130 亿元。首次覆盖,给予“买入” 评级。
1)行业竞争加剧使得产品价格下降从而导致毛利率下滑超预期
2)房地产企业融资收紧导致回款周期拉长可能引发坏账准备增加
法律声明及风险提示
本报告由浙商证券股份有限公司(已具备中国证监会批复的证券投资咨询业务资格,经营许可证编号为:Z39833000)制作。本报告中的信息均来源于我们认为可靠的已公开资料,但浙商证券股份有限公司及其关联机构(以下统称“本公司”)对这些信息的真实性、准确性及完整性不作任何保证,也不保证所包含的信息和建议不发生任何变更。本公司没有将变更的信息和建议向报告所有接收者进行更新的义务。 本报告仅供本公司的客户作参考之用。本公司不会因接收人收到本报告而视其为本公司的当然客户。 本报告仅反映报告作者的出具日的观点和判断,在任何情况下,本报告中的信息或所表述的意见均不构成对任何人的投资建议,投资者应当对本报告中的信息和意见进行独立评估,并应同时考量各自的投资目的、财务状况和特定需求。对依据或者使用本报告所造成的一切后果,本公司及/或其关联人员均不承担任何法律责任。 本公司的交易人员以及其他专业人士可能会依据不同假设和标准、采用不同的分析方法而口头或书面发表与本报告意见及建议不一致的市场评论和/或交易观点。本公司没有将此意见及建议向报告所有接收者进行更新的义务。本公司的资产管理部门、自营部门以及其他投资业务部门可能独立做出与本报告中的意见或建议不一致的投资决策。 本报告版权均归本公司所有,未经本公司事先书面授权,任何机构或个人不得以任何形式复制、发布、传播本报告的全部或部分内容。经授权刊载、转发本报告或者摘要的,应当注明本报告发布人和发布日期,并提示使用本报告的风险。未经授权或未按要求刊载、转发本报告的,应当承担相应的法律责任。本公司将保留向其追究法律责任的权利。 |
浙商证券研究所 上海市杨高南路729号陆家嘴世纪金融广场1号楼29层 邮政编码:200120 电话:(8621)80108518 传真:(8621)80106010 浙商证券研究所:http://research.stocke.com.cn |