作者:邱世梁,王华君
联系人:李思扬
来源:浙商机械国防团队报告
浙商机械国防团队:致力于做深、做好研究!
如您认可我们的研究,恳请在打分派点上酌情支持!非常感谢!
摘要
投资要点: 上机数控:光伏单晶硅“后浪”!210大硅片龙头!全球单晶硅将“三分天下” 单晶硅为目前光伏产业链中壁垒高、竞争格局极好、利润丰厚的环节,之前隆基、中环两家占据70%以上份额。上机数控作为专业化的独立第三方供应商,抓住单晶硅向“210/182大尺寸”升级的机遇“弯道超车”,在210大硅片领域迅速形成核心竞争力,成功崛起。近期公司获得292多亿硅片大单,其中大部分为210订单。我们预计全球单晶硅市场将“三分天下”。 核心竞争力:单晶硅品质一流、盈利能力极强、客户十分友好——高成长性! (1)产品品质:全市场一流。 (2)盈利能力:2020年第三季度毛利率近33%,已比肩行业龙头,且预计2021年具溢价的210大硅片出货比例提升,盈利能力将领先市场。 (3)客户友好:当前硅片龙头实施一体化战略,与硅片客户在电池片、组件领域直接竞争;公司作为独立第三方专业化厂商,获得客户大量大单。 (4)高成长性:公司执行能力极强,扩产速度极快。 “产能过剩”?——210大硅片未来2年预计供不应求,公司将以210为主 市场担心2021年底硅片产能可能近300GW、或出现严重产能过剩;我们认为理论过剩产能可能仅30GW左右,占比约10%,主要体现于第四季度,且将加速落后产能淘汰。鉴于硅片产能建设周期在2年左右,预计2021-2022年210大硅片将供不应求。公司产品以210大尺寸为主,生产效率更高,成本低于166/182硅片;目前210硅片较166/182硅片单瓦溢价6%。 “价格战”?——降价为大趋势,压力测试:均价下降20%,公司净利率仍处较高水平 测算公司2020年前三季度单晶硅价格2.5-2.7元/片,毛利率25%,净利率近18%。目前166硅片价格3.25元/片。考虑规模效应、成本降低、210产品比例提升盈利能力提升,考虑硅料价格上涨,即使硅片销售均价下降20%至2.6元/片左右,预计公司仍可保持较高净利率。 “拥硅为王”?——公司与大全、协鑫、通威、新特、天合合作良好,未来硅料有保障 公司已向大全、协鑫、新特采购多晶硅料近100亿元,和通威、天合合作紧密。公司迈向光伏210大硅片龙头,采购量将领先于全市场,为战略优先客户,有望获硅料厂商优先保障。 光伏单晶硅:预计公司2021年出货量有望增长3倍以上,2022年有望大幅增长 光伏切片机:迎210/182大尺寸迭代,公司切片机业务将迎新一轮增长! 投资建议:考虑战略地位和高成长性、对光伏行业的战略性贡献,目标市值600亿元 预计2020-2022年公司净利润6/20/35亿元,增长224%/240%/72%,PE为62/22/12倍。公司迈向210大硅片龙头,全球单晶硅未来有望“三分天下”,公司将对光伏行业作出战略性贡献。考虑公司高成长性,给予2021年30倍PE,6-12月目标市值600亿元。维持“买入”评级。 风险提示:疫情对光伏需求影响、全行业大幅扩产导致竞争格局恶化。 |
投资案件
盈利预测、估值与目标价、评级 预计2020-2022年公司净利润6/20/35亿元,增长224%/240%/72%,PE为62/22/12倍。 考虑公司光伏210大硅片龙头的战略地位和高成长性,以及公司对光伏行业的战略性贡献,给予2021年30倍PE,6-12月目标市值600亿元。维持“买入”评级。 关键假设 1)光伏度电成本持续降低,“平价时代”临近,未来几年光伏需求有望“井喷”; 2)公司单晶硅具持续降本能力:随着公司规模扩大、技术成熟度提升,公司单晶硅成本具有持续下降空间。 3)公司单晶硅扩产顺利,未来产能将进一步扩大,并兼容210尺寸及相关尺寸。 我们与市场的观点的差异 1)市场担心单晶硅行业加速扩产,产能过剩,竞争格局将恶化。我们认为: (1)据测算,2021年硅片实际过剩缺口仅30GW,且绝大多产能在21年四季度释放。预计未来2年210大硅片产能将结构性紧张,且盈利能力优于小尺寸硅片。公司在210大尺寸硅片领域拥有全市场规模领先的先进产能,2021年公司硅片产能将达到20GW左右。 (2)CPIA预测“十四五”期间全球光伏新增装机量有望达222-287GW/年,远超目前水平!我们认为,产能过剩仅是短期一时的行为,头部企业的高效先进产能具有核心竞争力。 2)市场担心产能过剩将引发价格战,对公司的盈利能力表示担忧。我们认为: (1)单晶硅价格下降为中长期趋势,优质企业具有成本相对优势,可以保持较好盈利能力。 (2)公司已经历2020年第二、三季度硅片价格快速下跌、硅料价格快速上涨环境下,仍能保持25%毛利率、16-18%净利率,随着210大尺寸硅片出货占比的提升,盈利能力将进一步提升,具有较强的抗风险能力。 3)市场担心硅料产能紧缺,对硅料保障问题担忧。我们认为: (1)硅料产能在2020、2021年底将分别达到54.5、57.5万吨,可分别支撑180GW、190GW需求,基本满足2021年新增装机量需求。未来随着硅料产能的释放、N型硅片耗硅量的减少,硅料紧缺问题将彻底到解决。 (2)公司与新特、大全、保利协鑫签订长单近100亿元,2021年14GW产能已获硅料保障。同时,公司与通威、天合合作紧密,硅料保障问题不大。 4)市场质疑公司切片机业务未来的持续性。我们认为: (1)受益大尺寸硅片迭代需求,公司切片机业务有望迎来新一轮增长。我们认为2021-2023年为大尺寸切片机替换原有小尺寸切片机的大年。 (2)随着异质结行业未来N型硅片薄片化(120-130um)需求的扩张,我们判断,公司有望成为N型硅片切片机未来龙头,强力推动行业薄片化进程。 股价上涨的催化因素 公司单晶硅业务和切片机业务获大额订单;公司单晶硅扩产进度超预期;210大尺寸需求超预期。 投资风险 新冠疫情对光伏海外需求影响、硅片价格短期内大幅下跌风险。 |
正文
单晶硅为光伏产业链中壁垒很高、竞争格局极好、利润最丰厚的环节。
2019年隆基、中环2家占据了单晶硅市场70%以上的份额。
2021年硅片行业各大厂家加速扩产,市场对于单晶硅行业发展、及上机数控的盈利能力和成长性抱有担忧。核心体现在:
1) 硅片产能严重过剩?
2) 价格战导致竞争格局恶化?
3) 硅料产能能否保障行业需求?
我们将在本文基于行业和上机数控情况,分别进行讨论和分析。
2.1.供给端:2021年硅片名义产能超300GW,实际产能并非严重过剩
从总产能的维度来分析:受益光伏行业大发展及大尺寸硅片需求迭代,2021年硅片行业将迎来史上最大的一轮产能扩张周期。但我们判断,实际有效产能供给有限。
1) 供给端:据不完全统计,预计2020年、2021年按行业前6名硅片厂家总产能将达到193GW和304GW以上,2021年全年新增产能有可能超110GW。
2) 需求端:据IHSMarkit最新预测,预计2021年的光伏新增装机量将达到158GW。
看似接近140GW的过剩是否严重?我们一步步来测算:
1) 实际组件需求:按照组件与装机量1.2的容配比计算,对应组件真实需求为190GW。
2) 有效产能供给:硅片产能从2020年底的193GW爬坡到2021年底的304GW,假设对有效产能进行折中计算,则对应实际有效产能供给约250GW。
3) 老产能正常淘汰:假设2019年的101.5GW产能中有30%已成为2021年的低效率淘汰产能,则对应淘汰产能约30GW。
4) 最终测算出实际过剩量:250GW-190GW-30GW=30GW;过剩比例为:30GW/250GW=12%。
我们判断:硅片产能会有一定正常过剩,但有效产能远没市场想象的那么大!同时,158、166小尺寸将面临更大的过剩淘汰压力,210大尺寸供给将持续紧张。
从产能投放节奏的维度来分析:前三季度供需格局不必过度担忧,四季度产能投放集中,但同时第四季度也是光伏装机的旺季,有望受益光伏需求大幅增长。
1) 根据公司公告、媒体公开报道统计,我们对2021年行业前6家硅片供应商的产能投放节奏进行大致推测,预计2021年Q1-Q4硅片产能投放的大致节奏为18GW、15GW、17GW、62GW,四季度将迎来产能达产的高峰期。
2)我们判断:2021年前三季度行业受硅片产能释放所带来的的过剩压力较小。虽然四季度将有较大产能进行释放,但四季度作为光伏行业装机传统的旺季,占比全年需求约30%~40%以上,有望缓冲产能释放所带来的过剩压力。
2.2.需求端:“碳中和”指引下,“平价上网”临近,光伏将“井喷”
“碳中和”:中国将采取更加有力的政策和措施,二氧化碳排放力争于2030年前达到峰值,努力争取2060年前实现碳中和。光伏和风电等新能源发展,是实现“碳中和”的重要途径。
在光伏行业“平价上网”的大背景下,CPIA预测“十四五”期间国内光伏新增装机量有望达70-90GW/年,全球有望达222-287GW/年!
我们预计,随着需求的爆发,产能过剩仅是短期行为,头部企业的高效先进产能具有核心竞争力。
2.3.210大尺寸:2021年下游扩产超90GW,210大硅片将供不应求
210大尺寸为大势所趋,带来的降本空间让行业看到了机遇,210尺寸发展进度远远超过了行业的预期。
1) 制造端:大尺寸硅片可以提升硅片、电池和组件的产出量,从而降低每瓦生产成本;
2) 产品端:大尺寸硅片能有效提升组件功率,通过优化电池和组件的设计提高组件效率;
3) 系统端:随着单片组件的功率和效率提升,大尺寸硅片可以减少支架、汇流箱、电缆、土地等成本,从而摊薄单瓦系统成本。
市场质疑210大尺寸存在设备兼容性、产业链配套、运输、良率、热斑等问题,但我们认为,这些问题随着下游需求的爆发都将被解决。
210大尺寸需求:下游产能扩产有望超市场预期。
1) 据不完全统计,预计2021年底硅片、电池片、组件的210大尺寸产能规分别有望超80GW、90GW、90GW。
2) 可以看到,210大尺寸已在光伏各环节受到较高的接受和认可度,210大尺寸需求、及扩产进度有望超市场预期。
同时,因硅片产能较电池片、组件的扩产速度更慢,一旦下游210大尺寸需求超预期,210大硅片的结构性紧缺状态可能加剧。
3.价格战?——价格下行为大趋势,上机数控模拟压力测试
3.1.光伏:价格下行为历史大趋势,具核心竞争力才能胜出
硅片价格下行是历史大势所趋,从2010年的100元/片,下跌至目前的3元钱左右/片,过去10年价格下降了 97%。
光伏行业逐渐摆脱补贴、变成平价上网之后,需求才会真正爆发。光伏行业的竞争格局,也会随着二三线厂商的退出变得愈发清晰,光伏行业各环节集中度将不断提高。
头部厂商因拥有更高的盈利能力、更优的成本管控能力、以及更强的融资能力,在行业的下行期间,因具备更强的核心竞争力,抵御风险能力更强。
3.2.210大硅片溢价明显,盈利能力超166、182尺寸硅片
210大硅片盈利能力:目前单瓦售价存在6%的溢价空间,单瓦成本较182、166硅片更低。
1)售价端:截至2021年1月20日,目前166、182、210硅片均价分别为3.22元/片、3.90元/片、和5.48元/片;对应单瓦售价分别为0.51、0.51、0.54元,目前210大硅片较166股票单瓦溢价达3分钱,溢价率6%。
2) 成本端:在拉晶过程中,210硅片单位时间出棒更多(面积大很多,拉速略慢些),单瓦成本相对166、182尺寸更低。目前上机的210大硅片良率已达95%左右,与传统166小尺寸硅片良率差异已经不大,我们判断随着工艺的改进、良率的提升,210大尺寸的成本优势将持续增强。
综上分析:售价端目前210硅片溢价空间明显,成本端210相比小尺寸更加优化,使得210硅片的盈利能力相比166、182硅片更强。
我们预计,硅片行业价格下跌是历史趋势,但210硅片盈利能力将好于182、166硅片。叠加2021年大尺寸产能结构性供给不足的背景前提下,预计今年210大尺寸硅片的盈利能力将超市场预期。
3.3上机数控压力测试:即使均价下降20%,仍能保持较高净利率
目前,公司单晶硅盈利能力已超过中环股份,与行业龙头隆基股份基本处于同一水平。2020年单三季度,公司单晶硅毛利率已达到30%以上,我们判断,公司作为210尺寸龙头,未来盈利能力有进一步提升空间。
据公司公告,2020年1-9月公司单晶硅收入17.2亿元,毛利率25.2%,平均售价14.47万元/吨。公司2020年第三季度期间费用率为9.5%,我们判断公司硅片业务的期间费用率相比设备业务更低,预计公司单晶硅前三季度的净利率在16%-18%左右。
1) 根据公司产能投放的节奏估计,我们预计上机2020年前三季度的出货主要集中在二、三季度释放。
2) 据PVInfolink数据,2020年第二、三季度硅片的硅片平均销售价格约2.75元/片。
3) 在硅片价格的下行周期,考虑到上机作为行业的新进入者,售价会比行业龙头公司卖的更便宜一些,我们预计公司2020年前三季度的平均出货价格可能落在2.5~2.7元/片左右。
综上,当公司在硅片平均销售价格仅有2.5-2.7元/片左右时,毛利率已高达25.2%,净利率预计达16%-18%水平,大幅超市场预期。公司盈利能力已经历极限环境考验。
截至2021年1月20日,158/166尺寸硅片报价仍处于3.1-3.2元每片。基于此前数据分析,我们判断即使硅片均价下行20%的情况下,公司仍然能够保持较高的盈利能力。
3.4上机数控:不考虑价格下降,2021年盈利能力具提升空间
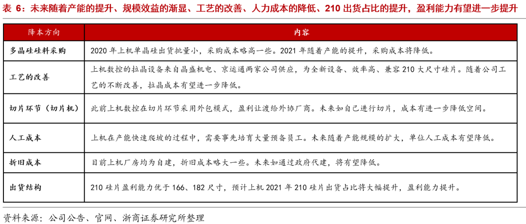
2021年,随着公司产能的提升、规模效益的渐显、工艺的改善、人力成本的降低、以及210大尺寸硅片出货占比的提升,公司盈利能力有望在2020年前三季度的基础上进一步优化,具备较强的抵御行业价格战风险能力。
在硅片价格下行的周期中,公司作为210大硅片龙头、盈利能力具有领先优势,市占率有望加速提升。
4.硅料保障?——阶段性紧缺,上机数控已锁定重要供应商
4.1.硅料:紧缺为短期阶段性,并非常态
硅料是光伏产业链扩产速度较慢的环节之一, 2021年行业新增产能有限,市场担心硅料产能供给不足,将会对下游需求有所抑制。我们认为硅料紧缺为短期阶段性。
1)供给端:据Trendforce统计,硅料产能在2020、2021年底将分别达到54.5、57.5万吨。假设按照3000吨/GW测算,可以分别支撑180GW、190GW需求。
2)需求端:据IHSMarkit最新预测,预计2021年的光伏新增装机量将达到158GW,对应组件需求约190GW(1.2的组件容配比)。
综上,在现有产能正常运行的状态下,我们认为硅料产能可以基本保障2021年的新增装机量需求。分季节性来看,因2021年四季度为硅片产能集中释放、及光伏装机旺季原因,硅料供给可能比前三季度较为紧张。
未来,随着2022年通威、大全、东方希望、亚洲硅业等多家硅料大厂的产能释放,以及N型硅片薄片化趋势的到来(单W耗硅量下降),硅料紧张问题将得到彻底解决。
4.2.上机数控:已采购硅料近100亿元,硅料合作方众多、具有保障
公司已与通威、新特能源、大全新能源、保利协鑫等一线硅料厂建立良好合作关系。
目前,公司已与新特能源、大全新能源、保利协鑫连续签订三大单晶硅料采购合同,合计金额近100亿元,对应2021年合计采购3.83-4.21万吨。按照3000吨/GW测算,公司2021年已有约14GW硅料得到保障。
此前,全资子公司弘元新材总经理拜访通威股份董事长,全方位保障公司硅料供应。
同时,天合光能已与大全新能源、通威股份签订3.7万吨和7.2万吨硅料,保障2021-2023年硅料供给。我们预计上机数控和天合光能相关硅片的硅料将得到保障。
2021年1月21日,公司与金博股份签订5亿元碳碳埚帮、导流筒、保温筒及其他配件的采购合同,保障2021-2022年拉晶耗材供应。
公司有望成为光伏210大硅片龙头,采购量将在全市场处于靠前地位。我们判断,上机已锁定重要供应商,硅料、热场等上游核心原材料有望获得供应商优先保障。
5.1.光伏210大硅片龙头,产品结构改善盈利能力进一步提升!
自2020年11月以来,公司与天合光能、东方日升、阿特斯、正泰新能源签订单晶硅长单合计金额达292亿元。从尺寸结构上来看,我们判断绝大多比例为210尺寸。
市场担心,未来硅片环节产能过剩,硅片行业竞争格局可能有所冲击;我们认为,小尺寸硅片产能将加速淘汰,高品质、大尺寸硅片产能目前及明后年处于供给不足的状态。
预计公司将成为210大硅片规模最大、最重要的供应商之一,随着2021年210大硅片出货占比的提升,盈利能力有望进一步加强。
5.2.扩产速度超预期,2021年产能有望达20GW,出货量将大增
公司二期8GW项目进展超预期,Q3年化产能较H1增长56%,预计未来产能将加速扩张。
1)一期5GW项目:公司于2019年起进入光伏单晶硅生产领域,并开始分期逐步投资建设“5GW单晶硅拉晶生产项目”。目前,公司“5GW单晶硅项目”已全部达产,实际产能超预期。
2)二期8GW项目:2020年7月底开工,从平地到设备进厂仅用时不到2个月时间。二期总计划单晶炉数量792台,截至11月10日,公司已安装完成576台,投产进度超预期。
3) 截至2020年单3季度,公司月均产能已达1,816.63吨,较2020年上半年增长56%。据大致测算,对应年化产能约6-7GW。
据上机数控向证券时报表示,公司2021年单晶硅产能将达到20GW左右。我们判断,绝大部分产能可生产210大硅片,且未来公司单晶硅产能将加速扩张,公司2021年单晶硅出货量有望同比增长3倍以上。
6.光伏切片机:迎210/182大尺寸迭代,N型硅片薄片化需求
6.1.210/182大尺寸迭代,2021年需求将超20亿元,公司将充分受益
中环、上机引领210mm大硅片,隆基大力推182mm硅片。相应的光伏金刚线切片机有望迎来新一轮更新换代需求。
目前中国市场上光伏金刚线切片机主要为上机数控、大连连城、青岛高测3家寡头竞争。2015-2018年上机切片机累计销售额近15亿元,约占国产切片设备市场45%。国外切片设备厂商(瑞士梅耶博格、日本小松NTC等)已基本退出切片机中国市场。
我们测算2021年光伏切片机需求超过20亿元。
(1)新增需求:预计在11亿元以上;
(2)更换需求:预计超过10亿元。
1) 新增需求:假设2021年全球光伏新增装机160GW,较2020年的120GW新增40GW。目前上机数控2019年新款切片机年切片产能为65MW,每台价格我们按照180万元(参考公司公告)测算,则带动光伏切片机需求11亿元以上。
2)更换需求:2020年单晶硅片有效产能在120GW左右。如果里面有30%左右需要更换为大尺寸硅片产能,则更换需求为36GW,有望带动光伏切片机需求10亿元以上。
6.2.异质结行业有望爆发,公司有望为N型薄片化切片机未来龙头!
异质结电池“增效+降本”潜力巨大,是光伏电池未来颠覆性技术。据不完全统计,目前HJT国内规划产能超45GW,预计2020年有3-5GW以上的新增产能投放,2021年新增产能投放将到达10-20GW。行业有望在未来2-3年内爆发。
HJT为低温工艺,在硅片处理上有利于薄片化。目前P型硅片普遍在175um厚度左右,随着N型硅片未来减薄至120um,切片机有望迎新一轮迭代需求。
切片机作为公司传统业务的最强项,市占率最高时超过行业第二和第三名之和。随着异质结行业未来N型硅片薄片化(120-130um)需求的扩张,我们判断,公司有望成为N型硅片切片机未来龙头,强力推动行业薄片化进程!
7.投资建议:考虑战略地位和高成长性,目标市值600亿元
7.1.. 盈利预测:预计2020-2022年收入、净利润大幅增长
单晶硅业务关键假设:
1)我们判断公司5GW包头单晶硅项目2020年产能爬坡到满产(且实际产能水平超过预期),8GW项目进展顺利,后续有望进一步大幅扩产。初步判断2020年全年单晶硅销量超过6GW,销售额预计有望达33亿元。2021-2022年,随着公司产能的加速扩张,预计单晶硅销量将大增。
2) 2020年前三季度,光伏单晶硅已成为公司第一大收入和利润贡献来源,收入、净利润占比均超85%,毛利率25.2%。在4-6月期间硅片价格较一季度末下降24%左右,公司仍能保持较好净利率,展现出公司极强的核心竞争力。随着2021年规模效应逐步显现,210大尺寸硅片出货量占比的提升,在硅片行业整体价格下行的背景下,公司2021年单晶硅毛利率有望保持稳定。
预计2020-2022年单晶硅业务收入分别为33/110/201亿元,同比增长1200%/235%/ 83%,毛利率24%/25%/24%。
光伏切片机业务关键假设:
1)2020年光伏切片机业务预计有所下滑。2020年上半年,公司切片机等老业务收入1.6亿元,同比下滑45%;净利润0.3亿元,同比下滑约69%,净利率19%。预计随着210/182等大尺寸硅片设备需求提升,大尺寸切片机需求起来。预计公司下半年切片机业务有望逐步恢复,2021年获得快速发展。
2)预计2020年公司光伏切片机业务毛利率有所下滑,随着2021年切片机业务逐步放量,毛利率有望再次回升。
预计2020-2022年光伏切片机业务收入分别为3.5/5.3/6.9亿元,同比-30%/+50%/+30%,毛利率45%/46%/47%。
7.2.估值分析:光伏设备+单晶硅,成长空间大;公司被低估
公司作为光伏产业链中“高端装备+核心材料”的“双轮驱动”业务格局的上市公司,新投产单晶硅业务快速放量, 叠加光伏切片机老业务明后年有望再次放量。
相比较于产业链中的其他上市公司,公司成长性优势明显。
我们预计2020-2022年公司净利润6/20/35亿元,增长224%/240%/72%,PE为62/22/12倍。
考虑公司210大硅片龙头战略地位和高成长性,以及对光伏行业的战略性贡献。给予2021年30倍PE,6-12月目标市值600亿元。维持“买入”评级。
8.风险提示
新冠疫情对光伏行业海外需求。如果未来新冠疫情影响超预期,则可能会影响全球光伏行业需求,光伏行业2/3的需求在海外。
光伏单晶硅全行业大幅扩产导致竞争格局恶化。如果行业竞争对手大幅扩产,导致竞争格局恶化,对公司盈利能力可能带来负面影响。
光伏行业产品或技术替代的风险。若未来下游相关产业发生重大技术革新和产品升级换代,下游市场对公司现有设备需求发生不利变化,而公司在研发、人才方面投入不足,技术和产品升级跟不上行业或者竞争对手步伐,公司的竞争力将会下降,对公司经营业绩带来不利影响。
【光伏设备行业】往期报告回顾:
----------------【行业报告】----------------
【光伏异质结设备】深度:引领光伏技术新一轮革命,国产设备将迎来爆发-光伏设备年度策略报告之二-20201210
【光伏“大尺寸”设备】深度:“大尺寸”带来新一轮迭代需求-光伏设备年度策略报告之一-20201123
【光伏设备】中央提议碳中和;高瓴158亿元入股隆基成二股东;光伏设备前景看好!-20201220
【光伏设备】“十四五”全球光伏需求有望超预期!看好“异质结”、“大尺寸”新机遇!-20201211
【光伏设备】光伏210大尺寸阵营登场!第四季度硅片企业盈利能力有望超预期!-20201128
----------------【公司报告】----------------
【上机数控】
【上机数控】深度:成长三部曲:高品质、高接受度、高盈利能力-20201009
【上机数控】近期共获292亿元硅片大单,迈向光伏210大硅片龙头!-20200120
【上机数控】近1月获251亿元大单!独立第三方210大硅片龙头受众客户高度认可!-20201207
【上机数控】再获东方日升114亿元大单!光伏210大硅片未来龙头地位逐步奠定!-20201129
【上机数控】二期8GW单晶项目点火成功!光伏210大硅片龙头扩产速度超预期!-202011110
【上机数控】光伏210大硅片未来龙头;非硅成本、盈利能力逐步向隆基看齐!-202011106
【上机数控】光伏行业首个210大硅片百亿长单落地,战略意义重大!公司占核心地位-202011102
【上机数控】单三季度业绩增245%超预期!单晶硅盈利能力向隆基看齐-20201023
【上机数控】签订硅料重大采购合同近40亿元,单晶硅业务有望超预期-20200901
【上机数控】光伏单晶硅盈利能力超预期,切片机将迎迭代需求-20200828
----------------------------------------
【晶盛机电】
【晶盛机电】光伏设备在手订单大增172%,明年业绩有望提速-20201028
【晶盛机电】与蓝思科技合资,蓝宝石将大幅放量;股权激励彰显信心-20200930
-----------------------------------------
【捷佳伟创】
【捷佳伟创】与润阳签30GW PERC+和5GW HJT项目合作协议,异质结设备进度超预期-20201123
【捷佳伟创】三季报业绩加速增长,在手订单充沛保障未来业绩高增长-20201028
【捷佳伟创】拟25亿定增加码光伏HJT设备、半导体清洗设备-20200930
-----------------------------------------
【迈为股份】
【迈为股份】业绩符合预期,期待光伏异质结设备订单陆续落地-20201028
-----------------------------------------
【金辰股份】
【金辰股份】深度:光伏异质结电池设备新星,组件设备龙头将二次腾飞-20201012
【金辰股份】增发进程推进,期待光伏异质结设备获突破!20201214
【金辰股份】异质结设备进入样机装配和测试阶段,期待明年“开花结果"-20201208
【金辰股份】光伏电注入设备今年中标已超36GW,期待光伏异质结设备获突破-20201130
【金辰股份】业绩符合预期,期待光伏异质结设备获突破-20201030
法律声明及风险提示
本报告由浙商证券股份有限公司(已具备中国证监会批复的证券投资咨询业务资格,经营许可证编号为:Z39833000)制作。本报告中的信息均来源于我们认为可靠的已公开资料,但浙商证券股份有限公司及其关联机构(以下统称“本公司”)对这些信息的真实性、准确性及完整性不作任何保证,也不保证所包含的信息和建议不发生任何变更。本公司没有将变更的信息和建议向报告所有接收者进行更新的义务。 本报告仅供本公司的客户作参考之用。本公司不会因接收人收到本报告而视其为本公司的当然客户。 本报告仅反映报告作者的出具日的观点和判断,在任何情况下,本报告中的信息或所表述的意见均不构成对任何人的投资建议,投资者应当对本报告中的信息和意见进行独立评估,并应同时考量各自的投资目的、财务状况和特定需求。对依据或者使用本报告所造成的一切后果,本公司及/或其关联人员均不承担任何法律责任。 本公司的交易人员以及其他专业人士可能会依据不同假设和标准、采用不同的分析方法而口头或书面发表与本报告意见及建议不一致的市场评论和/或交易观点。本公司没有将此意见及建议向报告所有接收者进行更新的义务。本公司的资产管理部门、自营部门以及其他投资业务部门可能独立做出与本报告中的意见或建议不一致的投资决策。 本报告版权均归本公司所有,未经本公司事先书面授权,任何机构或个人不得以任何形式复制、发布、传播本报告的全部或部分内容。经授权刊载、转发本报告或者摘要的,应当注明本报告发布人和发布日期,并提示使用本报告的风险。未经授权或未按要求刊载、转发本报告的,应当承担相应的法律责任。本公司将保留向其追究法律责任的权利。 |
浙商证券研究所 上海市杨高南路729号陆家嘴世纪金融广场1号楼29层 邮政编码:200120 电话:(8621)80108518 传真:(8621)80106010 浙商证券研究所:http://research.stocke.com.cn |