作者:邱世梁、王华君、李锋
来源:浙商机械国防团队报告
浙商机械国防团队:致力于做深、做好研究!
如您认可我们的研究,恳请在打分派点上酌情支持!非常感谢!
摘要
投资要点: 2011-2020年公司收入、归母净利润年均复合增速分别为24% 下游工程机械继续高景气,液压件市场规模超700亿元 1)受益于地产、基建投资回暖及存量设备更新,挖机需求大幅增长。2020年挖掘机销量32.76万台,创历史新高;预计2021年同比增长15%。 2)中国液压件市场空间约736亿元,份额约占全球的30%。恒立液压基本实现挖机油缸的国产替代。国内液压行业进口额超100亿元,进口替代空间大。 3)短期海外疫情严重,外资企业国内供给受影响,主机厂积极寻找国内企业进行配套,进一步加速高端液压件国产替代节奏。 掌握核心液压技术,竞争壁垒高;向非挖机工程机械、通用工业领域拓展 公司研发费用率持续多年高于4%,2020年研发投入达3.1亿元,同比增长28%。公司布局液压电控领域;挖掘机领域中大挖泵阀市占率提升,非挖掘机工程机械液压零配件市占率提升;通用领域持续拓展,工业领域泵阀继续渗透。 成长路径明晰:(1)国产替代,存量产品市占率提升;(2)从挖掘机行业向非挖掘机工程机械行业渗透;(3)从工程机械行业向通用领域拓展;(4)产品品类拓展,泵阀马达复制油缸成长路径。 挖机油缸市场优势确立,泵阀产品有望复制油缸产品成长路径 盈利预测及估值 风险提示:地产基建投资下滑;原材料价格超预期上涨; |
投资案件
盈利预测、估值与目标价、评级 预计公司2021-2023年营收为100/119/138亿元,同比增长27%/20%/15%,归母净利润为29/35/41亿元,同比增长28%/22%/18%,对应PE40/33/28倍。 基于公司在挖机油缸领域成功实现进口替代以及在此过程中积累的研发、生产、客户和服务优势,我们认为公司未来在客户和产品品类扩展中成功概率较高。给予“买入”评级。 关键假设、驱动因素及主要预测 我们与市场观点的差异: 公司是典型的周期成长股,成长路径清晰、成长时间长。 同时,恒立液压具备明显的成长属性: 1)国产替代,国产高端液压件市占率逐步提升,公司在行业中市占率提升; 2)从挖掘机行业向非挖掘机工程机械行业渗透; 3)从工程机械行业向通用领域拓展; 4)产品品类拓展,泵阀马达复制油缸成长路径。 股价上涨的催化因素: 工程机械销量超预期;海外工程机械前装市场泵阀等液压件获得实质性突破;公司横向拓展有序推进。 投资风险 地产基建投资大幅下滑;原材料价格超预期上涨; |
正文
公司前身恒立液压气动有限公司成立于1990年,最初专注于生产气动缸和气动控制阀等气动元件产品,随后通过自主研发,于1999年成功开发挖机油缸,开始为玉柴、柳工、三一、徐工等工程机械企业配套。2005年,江苏恒立高压油缸有限公司成立,在常州建成投产。
2011年10月,公司成功在上海证券交易所挂牌上市,开始拓展液压泵阀业务(收购上海立新及德国HAWE Inline、建成高精密铸件厂)并进军海外(成立美国、日本子公司)。公司经历30年发展,目前已成为涵盖高压油缸、高压柱塞泵、液压多路阀、工业阀、液压系统、液压测试台及高精密液压铸件等产品研发和制造的大型综合性企业,为客户提供高效的液压技术解决方案和产品,是国内液压行业的领军企业并逐步具备全球竞争力。
1.2. 股权集中,公司通过“内生+外延”方式巩固行业地位
1.3. 泵阀收入占比提升至30%,海外收入占比略有下滑
1.3.1. 油缸增长稳定,泵阀快速放量
公司主营挖掘机油缸、重型非标油缸、液压泵阀。2020年油缸收入占比达57%,其中挖机油缸收入占比为40%,为公司收入占比最大的业务。
随着公司液压产品多元化发展战略推进,油缸比重已从2011年的99%下滑到2020年的57%。2014年,液压科技泵阀工厂正式投产。液压泵阀收入从2014年的385万元增至2020年的23.4亿元,收入快速增加,收入占比从0.4%上升到29.8%。油缸配件和元件与液压成套装置(液压系统)2020年营收占比分别为10.8%及2.0%。
公司海外市场收入占比近20%。2010年公司成为卡特彼勒供应商,正式进入全球高端工程机械配套体系;2012年,公司投资成立恒立美国子公司和日本子公司;2017年美国芝加哥工厂建成,并逐步构建形成了中国、美国、德国、日本为制造和销售网络分布,辐射20个国家和地区的庞大高效网络,不断为全球客户提供一体化的高效便捷服务。
公司通过子公司恒立日本拓展挖机油缸客户,与神钢、日立、住友、洋马、久保田等建立了稳定的合作关系;在欧洲,依托并购的HAWE Inline建立研发中心,拥有欧洲优质海工海事领域客户TTS、麦基嘉、卡哥特科等;依托恒立美国公司大力开拓美国市场,在美国成功开发了汽车吊、履带吊、高空作业车等领域的一批知名客户,Terex、Snorkel、Manitowoc、Manitex等。
公司国外收入规模增长速度快,从2011年的2728万元增至2020年的9.26亿元,年均复合增长率达到48%。
公司营业收入从2011年上市时的11.3亿元增至2020年的78.6亿元,年均复合增长率为24%。公司归属于母公司股东的净利润从2011年的3.3亿元增至2020年的22.6亿元,年均复合增长率为24%。
2016年至今,下游行业复苏,工程机械公司加大资本支出,国内基建投资回暖,挖机开工小时数不断提升,挖机销量突破前期高点,叠加公司产品竞争力提升,公司近4年营业收入年均复合增长率达到55%,净利润年均复合增长率达到141%,保持高速增长。
2021年第一季度,公司共实现营业收入 28.6亿元,同比增长108.7%;公司归属于母公司股东的净利润7.8 亿元,同比增长125.5%。
1.4.2. 毛利率平稳回升,整体盈利水平持续提升
公司毛利率继续回升,整体盈利水平持续提升。公司坚持高端定位,下游客户更注重产品的稳定性和可靠性,对价格敏感度较低,产品毛利率保持较高水平。受下游行业下行影响,公司在2012-2015年毛利率和净利率有所下滑;2016-2020年,公司毛利率和净利率保持平稳回升,2020年整体毛利率、净利率分别为44.1%、28.8%,2021年一季度的毛利率、净利率分别达到41.0%、27.5%,盈利能力大幅提升。
内部管理优化,期间费用率下降。公司强化内部管理,期间费用率从2015年的20.4%降至2020年的9.76%,其中管理费用率和销售费用率明显下降,分别从2015年的9.9%、5.4%降至2020年的2.55%、1.36%。研发费用率由2015年的8.0%降至3.93%,主要原因是公司营业收入的快速增长导致研发费用占比的下降。
分产品来看,除去其他业务2019年毛利率前三的产品为挖机油缸、液压泵阀和非标油缸,毛利率分别为42.1%、37.8%和35.1%。元件与液压成套装置和智能疏散与油缸配件毛利率较低,分别为29.1%和27.9%。
2. 工程机械行业维持高景气度,高端液压件国产替代加速
2.1. 液压传动应用广泛,高端液压件制造壁垒高
液压系统以液体作为工作介质,通过改变压强增大作用力,从而实现动能传动和控制。一个完整的液压系统通常由动力元件、执行元件、控制元件、辅助元件和液压油五个部分组成。
动力元件是指电机带动油泵,向整个液压系统提供动力,将原动机的机械能转换成液体的压力能;控制元件为各种液压阀,在液压系统中控制和调节液体的压力、流量和方向;执行元件如液压缸和液压马达将液体的压力能转换为机械能,驱动负载作直线往复运动或回转运动;液压油是液压系统中传递能量的工作介质;辅助元件包括油箱、滤油器、冷却器、加热器、蓄能器、油管及管接头等,起到辅助作用。
液压件制造壁垒较高,主要难在铸造工艺以及前期资本人力投入。
1)技术方面:精密制造产品工艺复杂,精密铸件是关键。液压系统关键部件对于材料、精密加工、热处理、装配、测试等方面具有较高的要求,需要生产企业有完善的工艺和长期的经验积累来保证质量和产品的可靠性,开发制造技术难度大。
2)人才要求:技术密集型行业,高端人才缺乏。目前国内高端液压产品的专业人才基本依靠企业自身培养,行业新进入者很难在短时间内形成一支有竞争力的专业技术团队。
3)资金层面:资本密集型行业,需要前期高额资本投入。液压产品的生产需要大规模的固定资产投入,特别是精密加工设备、热处理设备、高压液压件铸件生产设备、检测设备等,需要较高的前期资本投入。
国内液压市场中油缸、泵、阀的产值占比较高。泵、阀、油缸、马达为液压系统的核心元件,产品技术难度大、价值量占比高。2019年,国内液压市场油缸、泵、阀的产值占比分别为34.4%、16.1%、12.4%,合计达62.9%。
2.2. 全球液压行业集中度呈下降趋势,国产替代进程加速
2.2.1. 我国液压件市场全球第二,下游应用市场工程机械占比最大
全球液压行业市场规模超300亿欧元,我国拥有全球第二大的液压件市场,市占率约30%。随着液压技术与生产工艺的逐步成熟,全球液压工业已进入相对成熟阶段,市场规模保持相对平稳增长。全球液压行业收入规模从2010年的212亿欧元增加至2019年的316亿欧元,年均复合增长率为5.12%。
从全球液压市场规模来看, 全球液压市场主要被欧、美、中、日占据。虽然我国液压技术起步较晚,但我国液压行业市场规模快速发展,对全球液压产业起到重要的推动作用,目前已是液压产品的第二大应用市场。2019年我国液压件市场规模达95.2亿欧元,折合人民币736亿元,市场份额约占全球的30%。
工程机械在下游应用市场占比最大,为40.5%。国内液压行业的下游应用主要包括各类行走机械、工业机械与大型装备等,其中工程机械是最大应用场景,占比约为40.5%。近几年工程机械的景气度提升,我国液压件市场规模持续增大。
2.2.2. 全球液压件行业集中度仍高但趋势下降,国内企业规模扩张迅猛
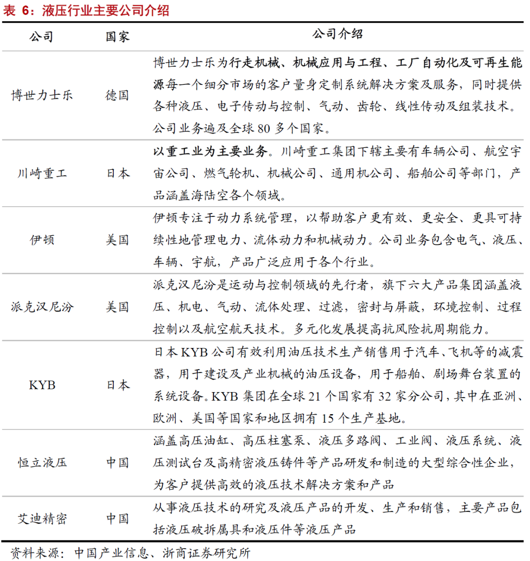
海外巨头市占率超40%,但集中度有下降趋势。目前全球液压行业集中度较高,全球龙头企业集中于日本、美国和德国,其中包括博世力士乐、派克汉尼汾、伊顿和川崎四家公司。2019年博世力士乐、派克汉尼汾、伊顿和川崎四家公司市占率分别为19.7%、9.7%、7.2%和5.7%,总计市场份额达42.3%,较2012年的46.4%相比有所下降。
中国液压工业开始于20世纪50年代,发展时间短、产业集中度较低,大多数企业规模小、技术积累相对薄弱、自主创新能力不足,国内外企业在液压技术积累与制造经验方面存在一定差距。2012年,恒立液压和艾迪精密的全球市占率仅为0.5%和0.1%;2019年,恒立液压和艾迪精密的市场份额提升到2.2%和0.6%,国产液压件企业迅速崛起。
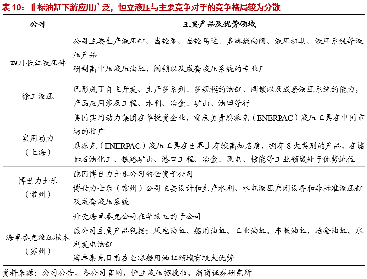
国内企业后来居上,进口替代加速推进。虽然我国液压行业发展迅速,但是主要集中在中低端产品,普通液压件产能大量过剩,低价位低水平产品竞争激烈。由于高端液压件的发展滞后于下游装备制造业,国内主机厂家所需高端液压件长期依赖进口,因此外资品牌在国内液压市场占据较大的份额。2020年新冠疫情爆发,国内主机厂商积极寻找国内企业进行配套,加速了进口替代的进程,为国内液压件厂商提供了新的机遇。
在液压油缸方面,主要外资品牌有日本KYB,韩国东洋电机、美国派克汉尼汾等。在挖掘机油缸领域,2011年KYB占据我国50%市场,2011年恒立油缸抓住国产化率提升的关键期迅速崛起,目前国内市占率已达55%。
在液压泵阀方面,主要外资品牌有德国博世力士乐,日本川崎重工、英国戴维布朗以及美国伊顿、派克汉尼汾。目前川崎、力士乐等龙头公司在我国挖掘机泵阀市场中占比较高。恒立液压经过多年的研发,在泵阀领域取得了突破,市占率持续提升。
在液压马达方面,国内挖掘机的回转马达以外资KYB和丹佛斯为主,国产品牌中恒立实现小批量供应;行走马达中外资以纳博特斯克为主,国产制造商中有艾迪精密。
国内液压企业贸易逆差逐年降低,进口替代空间巨大。近年,部分国内液压厂商依托国家重大工程和重点项目,通过技术革新,开始形成突破之势,逐渐进入主机厂商的供应链。2011年至2019年,中国液压行业贸易逆差由189亿元下降至35亿元,其中出口规模由32亿元上升至87亿元,中国液压工业实力正在逐步增强,国产替代进口加速推进。
除了进口外,外资品牌例如博世力士乐、川崎重工均在中国有其生产基地,这部分进口替代也具有较大市场空间。作为国内高端液压件龙头企业,恒立液压在产品研发、生产制造、营销服务等方面已积累较大优势,实现了高端液压件量产。
政府高度重视液压行业,政策持续支持产业发展。近年来国家对液压行业高度重视,为了促进行业发展,解决高端液压件长期依赖进口的问题,政府制定多项与行业相关的产业政策和法律法规,陆续出台系列政策,重点突出中国集中优势、提高产品质量、加快替代高端进口产品步伐和智能化进程。
2.3. 工程机械持续景气,挖机国产化率显著提升
工程机械景气度将持续。挖掘机等基建设备的发展与宏观经济有较强相关性,周期性明显。据中国工程机械协会数据,上一轮周期顶部是在2011年,挖掘机销售总量达到17.84万台,随后进入行业下行周期,2015年达到最低水平,为5.63万台。按照挖机寿命8-10年计算,预计2019-2021年挖掘机更新需求达到高峰。
受益于地产和基建投资回暖以及存量设备更新,挖机需求上升。2015至2020年,挖掘机销量呈稳定高速增长,年均复合增长率达42.2%。2020年挖掘机销量创历史新高,为32.76万台,同比增长39.0%,国内同比增长40.1%,出口同比增长30.4%。2021年3月挖掘机销量7.9万台,同比增长60%,2021年全年销量将超38万台。
房地产投资和基建投资直接影响挖掘机需求。2016年下半年以来,房地产投资和下游基建保持平稳。2020年受疫情影响,下游开工受阻,房地产开发周期拉长,房屋开工和基础设施建设投资完成额累计同比均跌至负值,对挖掘机需求造成不利影响。
随着疫情缓和,我国工业化进程的深入和政府资金持续投入,大型基础设施建设稳步推进,为挖掘机制造企业带来了旺盛的市场需求。同时,挖掘机2021年国内挖掘机开工小时数持续回暖,1月和2月分别为109.7小时和43.9小时,同比增长85.6%和43.5%。
“一带一路”和挖掘机结构性替代效应协同促进挖掘机行业增长。作为“工程机械之王”,挖掘机作业效率高、能耗低、操作舒适、能适应复杂艰苦作业环境。与装载机相比,挖掘机可替代装载机的铲运功能,而装载机不可以替代挖掘机功能如深挖、拆除等。随着液压技术成熟降低挖掘机价格以及下游对挖掘机产品认知水平提升,挖掘机正逐步替代其它的一些工程机械产品。
在国家战略的带动下,“一带一路”已成为中国工程机械的重要组成部分,挖掘机出口量大幅上升,5年复合增长率高达47%。根据公开数据,未来十年“一带一路”相关重点国家基础设施建设至少需要8000亿美元,对挖掘机行业发展起到重大的推动作用。
挖掘机国产化率进一步提升,有利于公司市占率提升。2011年,国产、韩系、欧美、日系品牌的挖掘机在国内销量占比分别为42.1%、15.6%、12.6%、29.7%。2020年,国产品牌的挖掘机销量占比大幅增加,挖掘机国产化率达到72.2%,外资生存空间被挤压。
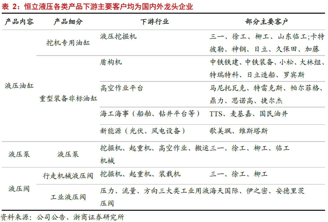
公司与多家国产主机龙头建立了长期的合作关系,三一、徐工多年为公司前五大客户。高端液压件客户粘性强,新产品进入需要前期约一年的试用,一旦进入下游也具备较高的壁垒。所以随着国产挖机市场份额的提升,无论是公司的油缸还是处在放量期的泵阀都有望持续受益。
公司五大客户销售额占比逐年提升。2019年,五大客户销售额达到32.15亿元,收入占比达59.4%,创历史新高。目前公司的前五大客户中包含国内外龙头主机厂三一、柳工、徐工、卡特彼勒和中联重科,主要得益于挖机油缸的供应。
3. 油缸业务持续强势,泵阀板块有望复制油缸成功路径
3.1. 技术创新构筑核心竞争力,不断向通用和工业领域拓展
研发投入持续增加,研发费用率常年保持高位。公司研发费用率持续多年高于4%,在行业下行期公司依然坚持极高的研发投入,为公司在行业回暖之时占得先机。2019年,公司研发投入达到2.42亿元,同比增长41%。
公司在德国柏林、美国芝加哥、中国上海以及常州设有专门的液压研发基地,研发人员逾500人。公司先后聘请了德国、日本、美国等数十位液压领域专家,与国内液压行业的专家共同组成液压研发团队。
公司将向通用和工业领域继续迈进。2020年,公司推出更省空间、更能应对恶劣工况的HP3V-S系列重载斜盘式轴向柱塞变量泵,它具有高压力、高功率、长寿命等优点,特别适用于水泥泵车、起重机等工程机械。
lnLine液压公司在V30D及V30E系列轴向柱塞变量泵基础上,提升研发了全新一代V30G系列泵产品。V30G系列泵采用的重载轴承及主轴设计,通轴传动,可以适应多泵串联等大扭矩工况。因此在移动式起重机、旋挖钻、盾构机、混凝土泵车、挖泥船等机械设备及锻压机、挤压机等工业液压系统方面都非常适用。
液压电控未来可期。液压是天然的驱动方式,电控是优良的控制方式,两者结合将实现优势最大化。未来各个领域比如航空航天、军工等对液压流量、流速有精度方面的要求,那么电控的地位会愈发重要。电控不仅可以发挥电脑的智能优势,实现复杂的动作,控制液压的流量、流速,还能响应国家“碳中和”的号召与目标。
从目前来看,电控的成本较高,下游主机厂还不愿意接受,但是电控带来的对油耗的降低非常可观。预计2到3年,由于电控系统增加的成本会被油耗的节省抵消,未来电控的成本肯定会呈下降趋势,所以液压电控是公司发展的一个趋势,也是行业发展的一个趋势。一旦下游主机厂开始逐渐接受电控,公司的收入有望大幅增长。
3.2. 挖机油缸成功实现国产替代,2021年前装市场空间超50亿元
挖机油缸前装市场空间大。2020年全年国内销售挖掘机29.29万台,其中小挖(0-20t)、中挖(20-30t)和大挖(30t以上)销量分别为17.71万台、7.73万台、3.85万台。单台挖掘机一般需要2个动臂油缸、1个斗杆油缸和1个铲斗油缸。另外,小挖油缸单价约 2000元/根,中挖油缸单价约 4500元/根,大挖油缸单价约1.2万元/根。经过测算可得,2020年国内挖机油缸市场规模约为46.5亿元。
2020年恒立挖机油缸市占率约55%,成功实现进口替代。2020年,预计公司挖机油缸市场占有率约55%,成功实现国产替代。
小挖应用领域为市政工程、新农村建设和房地产建设,主要人工替代。尽管过去三年市政工程投资平均增速为2.2%,已经进入低速增长阶段,但是人工替代逻辑长期存在,我们判断小挖销量将维持在20万台左右,考虑到设备更新高峰也将在2022年出现,预计2021~2023年小挖销量增速分别为16%、6%和-4%;中挖主要用于基建和房地产,过去三年基建投资平均增速为2.8%,房地产投资平均增速为7.5%,预计未来基建投资平均增速仍将下降,房地产投资平均增速仍维持中低增速,我们预计中挖销量将维持在8万台左右,考虑到设备更新高峰将在2022年出现,预计2021~2023年中挖销量增速分别为12%、2%和-8%;大挖主要用于矿山和大型基建项目,过去三年基建投资平均增速为2.8%,采矿业投资平均增速为4.7%,我们判断基建和采矿业投资增速将维持在低速增长状态,大挖销量将维持在4.5万台左右,考虑到设备更新高峰将在2022年出现,预计2021~2023年中挖销量增速分别为16%、6%和-4%;
按照单台挖掘机配置2个动臂油缸、1个斗杆油缸和1个铲斗油缸,小挖油缸单价约 2000元/根,中挖油缸单价约 4500元/根,大挖油缸单价约1.2万元/根来测算,预计2021~2023年挖掘机油缸的市场规模分别为53亿元、56亿元和53亿元。
3.3. 非标油缸发展空间大,进一步增长公司抗周期能力
除了挖掘机之外,液压油缸还广泛运用在桩工机械、大型桥梁施工设备、隧道掘进盾构机等大型基建设备和船舶、海洋工程设备、港口机械等。此类行走机械所配套的液压油缸需要适应复杂恶劣的工况,必须具备高压、大流量、高频高载等特点及良好的缓冲性能及密封性能,技术含量高,工艺复杂,制造难度高,且因其产品结构类型、缸杆径、行程差异均较大,无法进行标准化生产管理。
非标油缸下游行业众多,受单个行业周期影响较小,竞争格局较为分散。公司重型装备用非标准油缸三大主要板块包括起重系列类油缸、盾构机油缸、高端海工海事油缸。此外,公司在新能源等新兴领域取得较大突破,销量大幅增长,也为公司非标油缸板块未来的增长注入了新的动力。在上市初期2011年,公司非标油缸销量约3.7万只,2020年共销售12.4万只,9年销量复合增速为同比增长14.48%。2019年,公司实现非标油缸销售收入13.53 亿元,同比增长18.28%;2020年非标油缸销售同比增幅较低,基本稳定。
非标油缸与挖机油缸产能共用,排产柔性强。2020年非标油缸的产能为11.6万只,其中的一部分产能可与挖机油缸共用来弥补挖机油缸的产能不足,实现对冲。另外,非标油缸的发展增强了公司的抗周期能力,使得公司能平稳度过行业的下行期。
3.3.1. 起重系列类油缸领域快速拓展
公司起重系列类油缸快速发展,主要为北美龙头公司客户,是公司非标油缸中收入占比最高的产品,下游包括起重机、高空作业车等。2020年,起重系列类油缸销售收入为3.1亿元,占非标油缸收入近50%。公司主要在海外市场布局,与马尼托瓦克、斯诺克、特雷克斯等行业领军企业达成了长期合作。目前,公司液压系统已实现了在高空作业平台领域全面批量化配套。
公司起重系列类油缸产品将充分受益于下游行业发展。在起重机领域,根据Global Market Insights, Inc报告,到2025年,全球起重机市场规模将超过280亿美元。从2019年到2025年,全球出货量预计将以5.5%的复合年增长率增长;在高空作业领域,根据Grand View Research报告,到2027年,全球高空作业平台市场规模预计将达到167.6亿美元,并从2020年到2027年以6.0%的复合年均增长率增长。
盾构机是一种隧道掘进的专用工程机械,由于其速度快、安全性高、施工成本低、自动化程度高等特点,逐渐取代传统隧道施工工具,被广泛应用于地铁、铁路、公路、市政、水电等隧道工程,其中目前在建的地铁隧道施工多由盾构机完成,未来地下管廊、公路铁路隧道、地下停车场等领域也将越来越多用到盾构机施工。
我国注重长远发展,加强战略性、网络型基础设施建设,推进交通空间综合开发利用,统筹城市轨道交通、地下道路等交通设施与城市地下综合管廊的规划布局。根据《十三五现代综合交通运输体系发展规划》,2020 年我国城市轨道交通运营里程应达到6000 公里,综合管廊应达到1.2万公里。随着城轨交通建设的发展,盾构机的需求将维持高位,对盾构机油缸需求的带动作用显著。
下游客户优质,公司市占率高具备一定的议价能力。公司盾构机油缸主要客户是国内龙头中铁工业、中交天和、三三工业等。2018 年受到产能限制公司砍掉部分低毛利率订单,2019年产能限制问题缓解盾构机油缸增速下滑趋势有望逆转。目前恒立液压在盾构机领域处于垄断地位,2020年公司盾构机市占率在60%到70%之间,具备一定的议价能力。
液压泵阀作为液压工业中的技术难点,是我国液压行业亟待国产化的重点领域。虽然我国液压泵年均产值已超100亿元,但远远不能满足主机行业的发展需求,目前每年仍需进口大量国外产品。根据海关总署数据,2019年液压泵进口额达到38亿元,贸易逆差为20亿元。
目前国内挖机液压泵阀市场,日本川崎重工市占率领先。分功率来看,小挖泵阀以德国力士乐及恒立为主,中大挖泵阀以川崎为主。公司小型挖掘机用主控泵阀在主机厂的份额持续提升,截至2019年年底,小挖泵阀市占率已超 30%。同时,公司加速推进中大挖泵阀产品,2019年,公司子公司液压科技成功自主研发并量产了多种系列挖掘机用主控泵阀及马达,中大挖泵阀产品在国内主流品牌主机厂的市场份额持续增长。
液压泵阀在液压系统的价值占比高,公司布局液压泵阀领域,大力投资液压泵阀项目建设,并成功开发了适用于15T 以下小型挖掘机用的 HP3V 系列轴向柱塞泵和 HVS 系列多路控制阀,其精确操控性和燃油经济性均超过国外同类产品,产品整体技术处于国内领先、国际先进水平。
自2014年子公司液压科技泵阀工厂正式投产,公司液压泵阀营业收入从2014年的385万元增至2019年的11.61亿元,6年复合增长率高达213.26%,是公司下一个主要收入来源。截至2020年上半年,液压科技所有产线均超负荷运转,下游市场需求强劲。
基于公司液压油缸下游客户形成的品牌效应,液压泵阀有望复制液压油缸成长路径。从客户结构来看,液压油缸和液压泵阀同属挖掘机重要元件,下游客户存在一定重叠性。公司油缸产品多年积累的品牌效应,与全球众多知名挖掘机客户如卡特彼勒、神钢、三一、徐工形成了合作关系,可以有效借势发展,复制液压油缸成长路径,未来可期。
公司是国内工程机械液压件龙头企业,油缸产品市占率第一,泵阀马达等液压件有望复制油缸成长路径。工程机械行业继续维持高景气,公司在稳固工程机械行业地位的同时向通用行业拓展。
油缸和泵阀贡献收入占比80%左右,贡献主要收入与利润。预计2021-2023年小挖油缸销量分别为41万根、46万根和50万根,平均单价分别为1905元/根、1848元/根、1793元/根;中挖油缸销量分别为27万根、29万根和30万根,平均单价分别为4675元/根、4535元/根、4399元/根;大挖油缸销量分别为13万根、15万根和17万根,平均单价分别为10519元/根、9993元/根、9493元/根。
我们预计公司2021-2023年营收为100/119/138亿元,同比增长27%/20%/15%,归母净利润为29/35/41亿元,同比增长28%/22%/18%。
采用相对估值法,可比公司中工程机械的零部件公司由于盈利能力强、拥有客户多元化和产品品类可扩展性等优势,其估值一般均高于主机厂。恒立液压是国内工程机械高端液压件龙头公司,挖机油缸市占率国内第一,约55%,泵阀产品有望继续放量且市占率稳步提升、复制油缸产品成长路径。同时公司产品可从挖掘机行业向非挖掘机工程机械行业渗透;从工程机械行业向通用领域拓展。公司兼具周期和成长属性,成长属性更为突出。与同为工程机械零部件的艾迪精密(液压破碎锤)相比,公司的动态PE相对较低。
4.3. 投资建议
预计公司2021-2023年归母净利润分别为为29/35/41亿元,同比增长28%/22%/18%,目前公司市值对应的2021-2023年动态PE分别为40/33/28倍。基于公司在挖机油缸领域成功实现进口替代以及在此过程中积累的研发、生产、客户和服务优势,我们认为公司未来在客户和产品品类扩展中成功概率较高。给予“买入”评级。
地产基建投资大幅下滑;原材料价格超预期上涨;竞争格局恶化。
【工程机械】往期报告回顾:
----------------【公司报告】----------------
【三一重工】
【三一重工】2021年力争收入增长20%;高研发投入提升核心竞争力 20210331
【三一重工】上调挖掘机行业增速预测;三一迈向全球工程机械龙头 20210309
【三一重工】业绩符合预期,海外市场开拓提速将再造一个三一 20201030
----------------------------------------
【中联重科】
【中联重科】2021年Q1业绩超预期;核心业务和经营质量全面向好 20210402
----------------------------------------
【徐工机械】
【徐工机械】深度:整体上市能显著增厚未来业绩;改制激励将大幅提升盈利能力 20210421
【徐工机械】一季报净利率大幅提升;“新徐工”盈利能力将持续提升 20210501
【徐工机械】吸收合并控股股东徐工有限;期待“新徐工”盈利能力提升 20210421
【徐工机械】一季报业绩超预期;期待“新徐工”盈利能力提升 20210415
【徐工机械】大股东混改收官;期待“新徐工”盈利能力提升 20210329
【徐工机械】中报业绩超预期;“新徐工”盈利能力将持续改善 20210701
----------------------------------------
【浙江鼎力】定增15亿再扩高端高空作业平台产能;中长期投资价值显现20210603
----------------------------------------
----------------------------------------
【杭叉集团】叉车需求快速回暖,公司市占率明显提升 20200813
----------------【行业报告】----------------
【挖掘机】
【挖掘机】3月挖掘机销量大增60%再超预期,全年销量增速有望近20% 20210409
【挖掘机】挖掘机2月销量大增205%再超预期,工程机械需求旺盛 20210308
【挖掘机】挖掘机再次涨价,工程机械需求持续旺盛 20210222
【挖掘机】挖掘机1月销量大增97%超预期,三一重工市占率继续超30% 20210110
【挖掘机】预计挖掘机全年销量增速近40%!三一11月市占率33%创新高!20201211
【挖掘机】10月销量增61%再超预期,三一单月市占率31%再创新高 20201111
【挖掘机】9月销量大增65%,增速提速!持续力推挖机产业链龙头 20201015
【挖掘机】8月销量再超预期,三一市占率近30%,力推挖机龙头 20200909
【挖掘机】7月销量大幅增长55%,持续看好挖掘机产业链龙头 20200812
----------------------------------------
【叉车】
法律声明及风险提示
本报告由浙商证券股份有限公司(已具备中国证监会批复的证券投资咨询业务资格,经营许可证编号为:Z39833000)制作。本报告中的信息均来源于我们认为可靠的已公开资料,但浙商证券股份有限公司及其关联机构(以下统称“本公司”)对这些信息的真实性、准确性及完整性不作任何保证,也不保证所包含的信息和建议不发生任何变更。本公司没有将变更的信息和建议向报告所有接收者进行更新的义务。 本报告仅供本公司的客户作参考之用。本公司不会因接收人收到本报告而视其为本公司的当然客户。 本报告仅反映报告作者的出具日的观点和判断,在任何情况下,本报告中的信息或所表述的意见均不构成对任何人的投资建议,投资者应当对本报告中的信息和意见进行独立评估,并应同时考量各自的投资目的、财务状况和特定需求。对依据或者使用本报告所造成的一切后果,本公司及/或其关联人员均不承担任何法律责任。 本公司的交易人员以及其他专业人士可能会依据不同假设和标准、采用不同的分析方法而口头或书面发表与本报告意见及建议不一致的市场评论和/或交易观点。本公司没有将此意见及建议向报告所有接收者进行更新的义务。本公司的资产管理部门、自营部门以及其他投资业务部门可能独立做出与本报告中的意见或建议不一致的投资决策。 本报告版权均归本公司所有,未经本公司事先书面授权,任何机构或个人不得以任何形式复制、发布、传播本报告的全部或部分内容。经授权刊载、转发本报告或者摘要的,应当注明本报告发布人和发布日期,并提示使用本报告的风险。未经授权或未按要求刊载、转发本报告的,应当承担相应的法律责任。本公司将保留向其追究法律责任的权利。 |
浙商证券研究所 上海市杨高南路729号陆家嘴世纪金融广场1号楼29层 邮政编码:200120 电话:(8621)80108518 传真:(8621)80106010 浙商证券研究所:http://research.stocke.com.cn |