微信号 hbjs_87311111
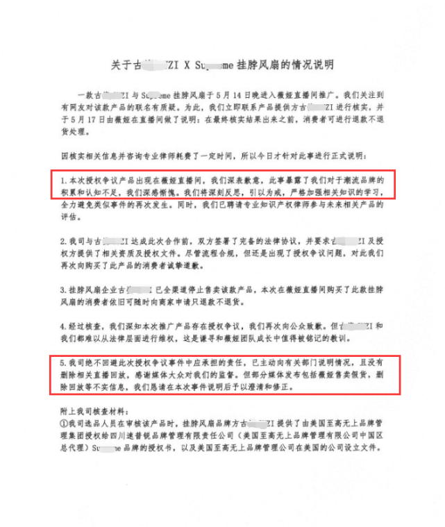
功能介绍 湖北经视 就在你身边
来源:新闻晨报、新浪微博
封面图来源:@薇娅viyaaa
编辑:萌奇奇 | 主编: 陈实 天然
注意!又到高发季,严重可致命!
名单公布!武汉132条道路可限时停车
在家动动手两个月赚5万?警惕新型电信诈骗!
相继辞世,痛失两位巨星!
重要提醒!明天开抢!
微信扫一扫关注该公众号