以下是本文目录
为什么中国需要能源转型?
中国如何能源转型?
换电是更底层的破局
2050年中国能源展望
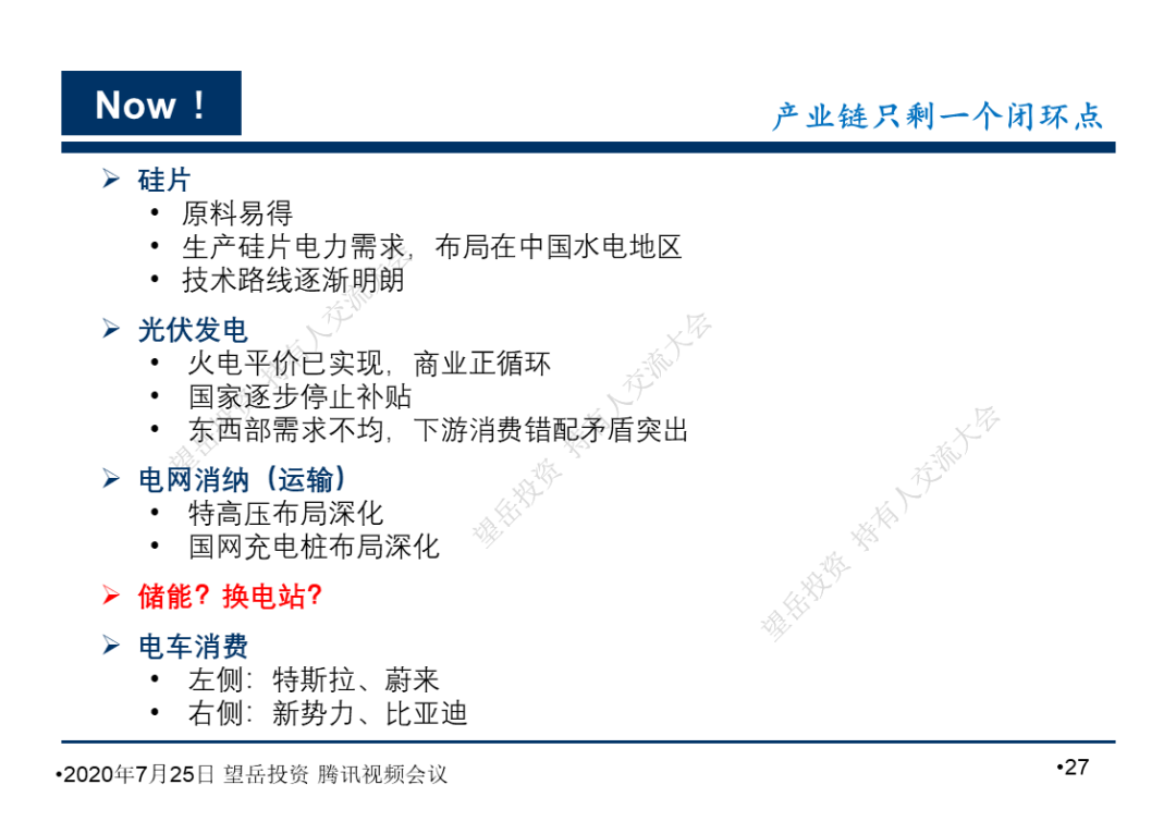
产业链只剩一个闭环点:储能
换电站是中国新能源转型的东风
为什么中国需要能源转型?
工业部门:
消耗了近65%的能源,主要的用电大户是钢铁、化工、有色金属冶炼等等这些行业,主要消耗煤炭、电力;
建筑部门:消耗了近20%的能源,主要用于烧饭的天然气,家电;
交通部门:
消耗了近15%的能源,主要用在公路交通、航空运输,主要消耗石油。
中国如何能源转型?
换电是更底层的破局
中国及世界能源展望
产业链只剩一个闭环点:储能
换电站是中国新能源转型的东风
关 于 我 们 ✦
二级市场的风投
望岳是践行“创新投资”的先行者,定位“二级市场的风投”,以风投思维在全球二级市场寻找介于导入期和展开期之间的高科技成长股。基于望岳的投资实践衍生出以下业务:私募基金、商业思维青训营、求真者、南添的求真之路。
私募基金:沿着“政治-技术-社会-经济-金融”的投资范式,寻找能够通过规模效应降低成本或技术创新提高产出的企业,譬如新能源及电动车、生物医药、半导体。押注中国下一个10年,为我们的下一代投资一个美好的未来。
商业思维青训营:已坚持近40期线下9小时大课,旨在传播商业思维,连接1%的同路人;望岳投资有60%持有人、80%员工出自青训营。
求真者:打造开放的投研信息共享平台,毫无保留地分享望岳的内部认知;不做主动宣传,欢迎人才自荐,为未来10年孵化优秀的商业分析师。
南添的求真之路:致力于推广“二级市场的风投”理念,分享望岳从投资案例中总结的经验,打破传统投资的认知垄断;同时推动商业思维在社会的传播,帮助创业者、科技从业者和投资者创造更多价值。
我们的传播矩阵
公众号:南添的求真之路(文章)
哔哩哔哩:南添的求真之路(直播)
即刻:南添(碎碎念)
如果你对望岳投资感兴趣,或想报名商业思维青训营,请添加下面的微信,备注:称呼+工作+地区。